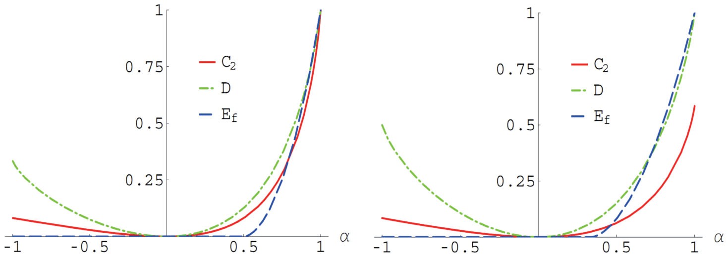
Figure 1

Measures of quantum correlation for the Werner states as functions of α when d = 2 (left) and d = 3 (right).
The red curve represents our measure
, the green curve represents the quantum discord D and the blue curve represents the entanglement of formation Ef.