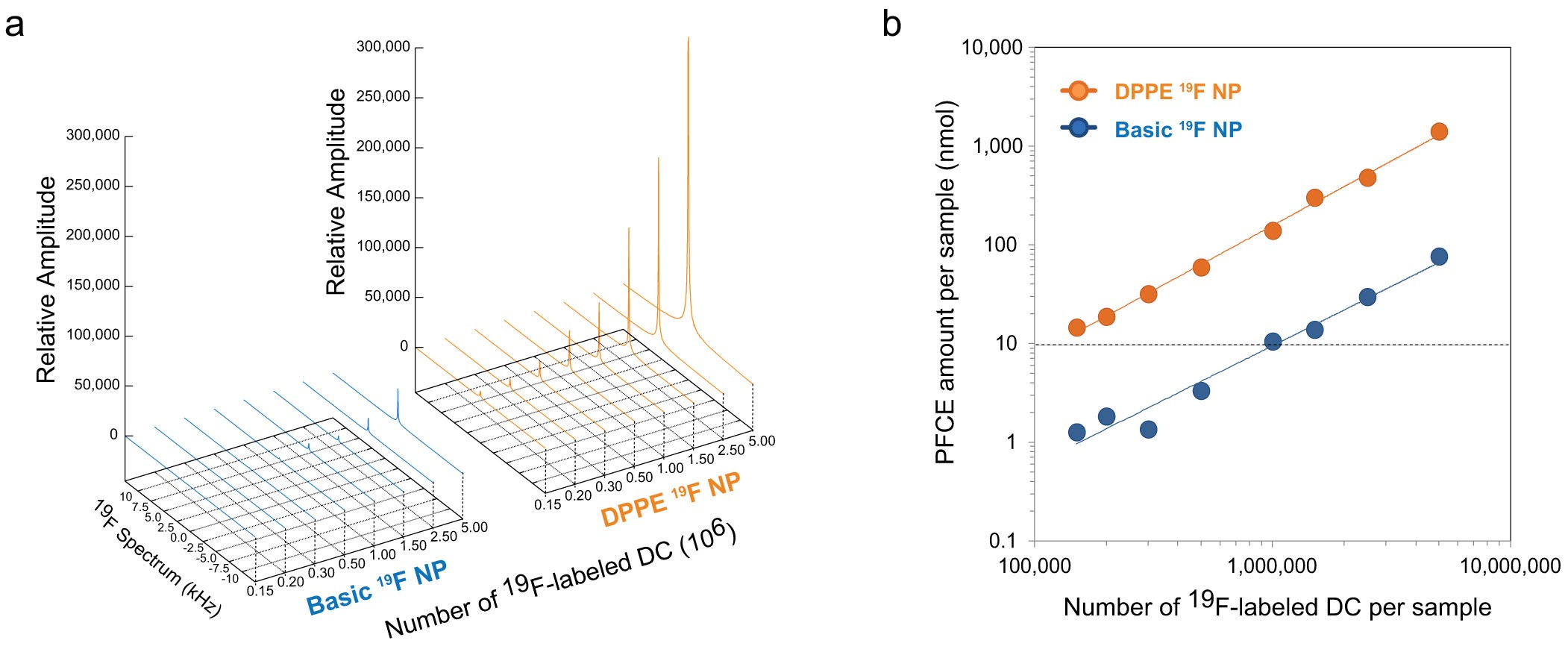
Figure 5

Lower number of cells detected by 19F MRS following labeling with DPPE-enriched nanoparticles.
(a) Spectral representation of 19F signal acquired from different numbers of basic and DPPE-NP labeled DCs using 5 μmol PFCE per 107 cells for 19F labeling. 19F spectra are represented from the FFT of the acquired FID. (b) The 19F signal was quantified from the intercept of the FID fit and the PFCE amount per 106 was calculated using a 500 mM PFCE standard.