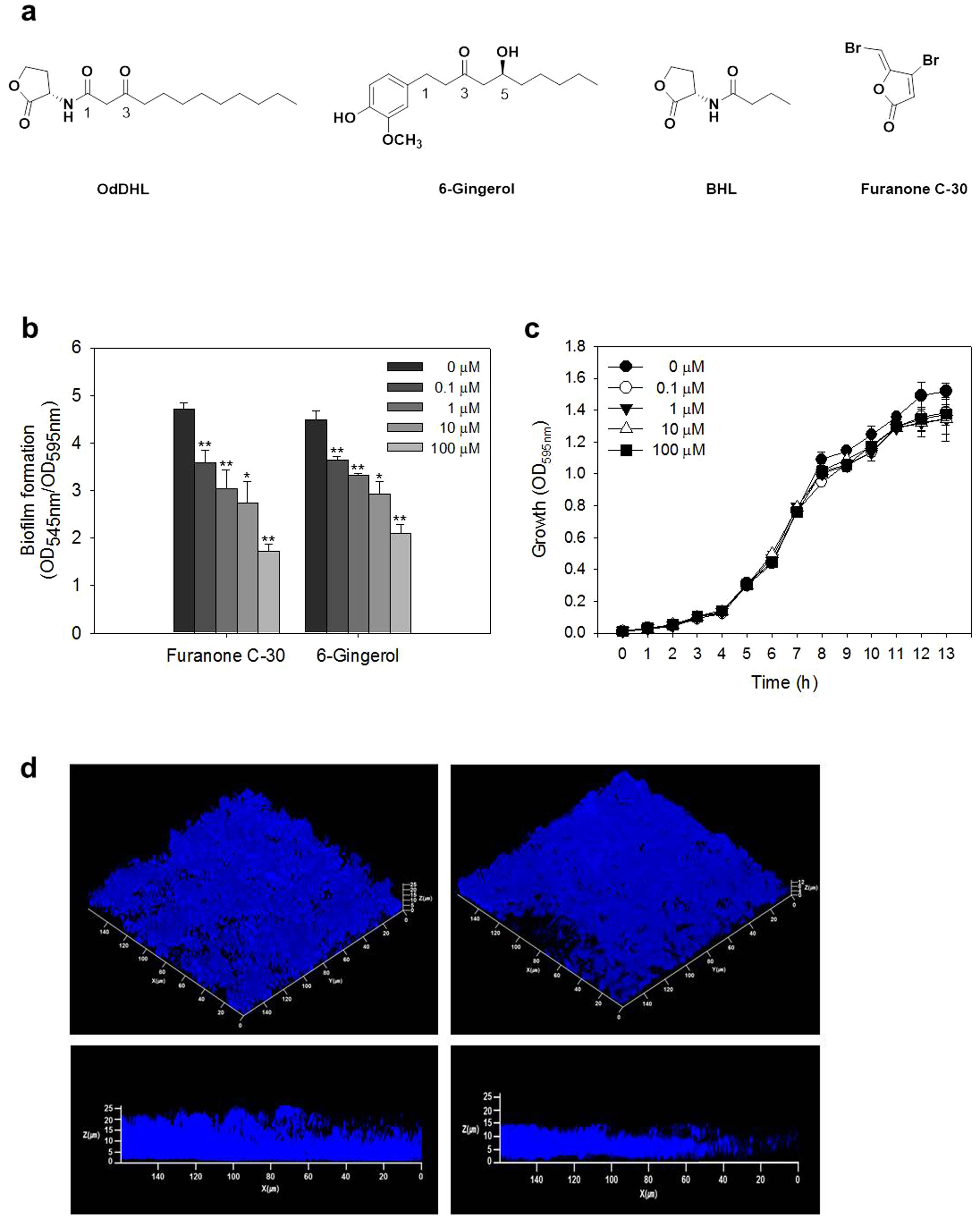
Figure 1

Effects of 6-gingerol on P. aeruginosa biofilm formation and growth.
(a) Chemical structures of N-(3-oxododecanoyl)-L-homoserine lactone (OdDHL), 5-hydroxy-1-(4-hydroxy-3-methoxyphenyl)-3-decanone (6-gingerol), N-butyryl-L-homoserine lactone (BHL) and (Z-)-4-bromo-5-(bromomethylene)-2(5H)-furanone (furanone C-30). (b) Biofilm formation at different concentrations of 6-gingerol and furanone C-30 (0, 0.1, 1, 10 and 100 μM) for 24 h in microtiter plate. Error bars indicate the standard deviations of 8 measurements. **, P < 0.00001 versus the control. *, P < 0.0005 versus the control. (c) Growth at different concentrations of 6-gingerol (0, 1, 10 and 100 μM) for 13 h in flask. Error bars indicate the standard deviations of 3 measurements. (d) CLSM images of biofilms formed in drip-flow reactor for 24 h with 10 μM 6-gingerol (right) and without (left). The biofilm cells were stained with DAPI and observed under blue fluorescence light. Depth of the two corresponding biofilms was analyzed by Z-stack images (low). The same volume of DMSO was added to the “0 μM 6-gingerol” treatments as the 6-gingerol treatments.