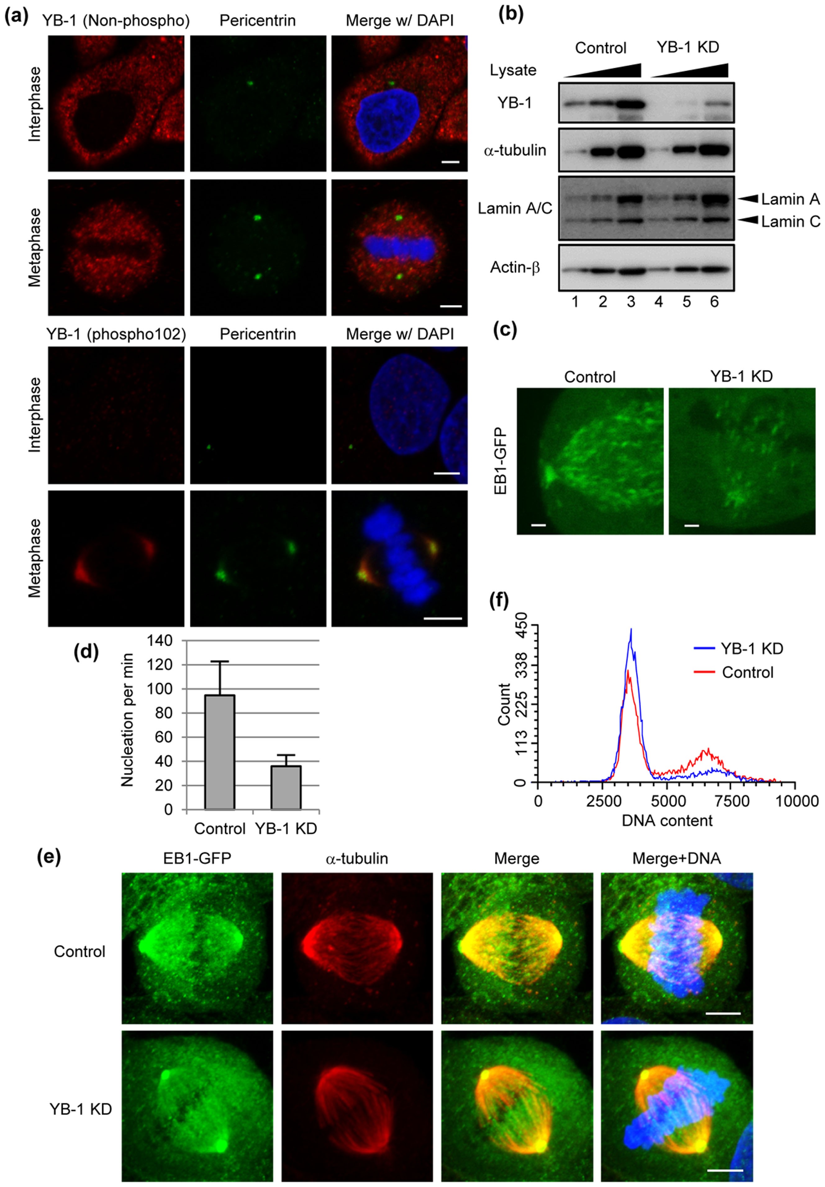
Figure 1

Metaphase progression of YB-1 KD cells.
(A) HeLa cells were subjected to indirect immunofluorescence assays with mouse anti-pericentrin (green) and either rabbit anti-non-phosphorylated YB-1 (red; upper panels) or rabbit anti-YB-1 phospho Ser102 (red; lower panels) antibodies, respectively. Scale bar, 5 μm. (B) HeLa cells were transfected with either non-targeting (control; lanes 1–3) or YB-1 siRNA (YB-1 KD; lanes 4–6). After 48 h post transfection, the cells were lysed and the lysates (5 × 103, 1 × 104 and 2 × 104 cells) were analyzed by SDS-PAGE followed by western blotting assays with anti-YB-1, anti-α-tubulin, anti-lamin A/C and anti-actin-β antibodies. Full-length blots are presented in Supplementary Fig. 1. (C) At 48 h post transfection with either non-targeting (control) or YB-1 siRNA (YB-1 KD), HeLa cells were subjected to the live cell imaging using confocal microscopy. Images of mitotic centrosome were acquired at 1.57-sec intervals for 1 min (see also Supplementary Movie S1 and S2). The snap shots taken from the time-lapse image are shown. Scale bar, 1 μm. (D) EB1-GFP comets emerged from the centrosome were counted by IMARIS 7.2 software (Carl Zeiss). The results are averages from three independent experiments with standard deviations (n = 5). (E) At 48 h post transfection of either non-targeting (control) or YB-1 siRNA (YB-1 KD), HeLa-EB1-GFP cells were fixed and subjected to the indirect immunofluorescence assays with rabbit anti-GFP (green) and mouse anti-α-tubulin (red) antibodies. Images of mitotic cells were acquired. Scale bar, 5 μm. (F) At 48 h post transfection of either non-targeting (control) or YB-1 siRNA (YB-1 KD), the cells were trypsinized and fixed in 70% ethanol. After RNase A treatment, cells were stained with propidium iodide and subjected to FACS analysis.