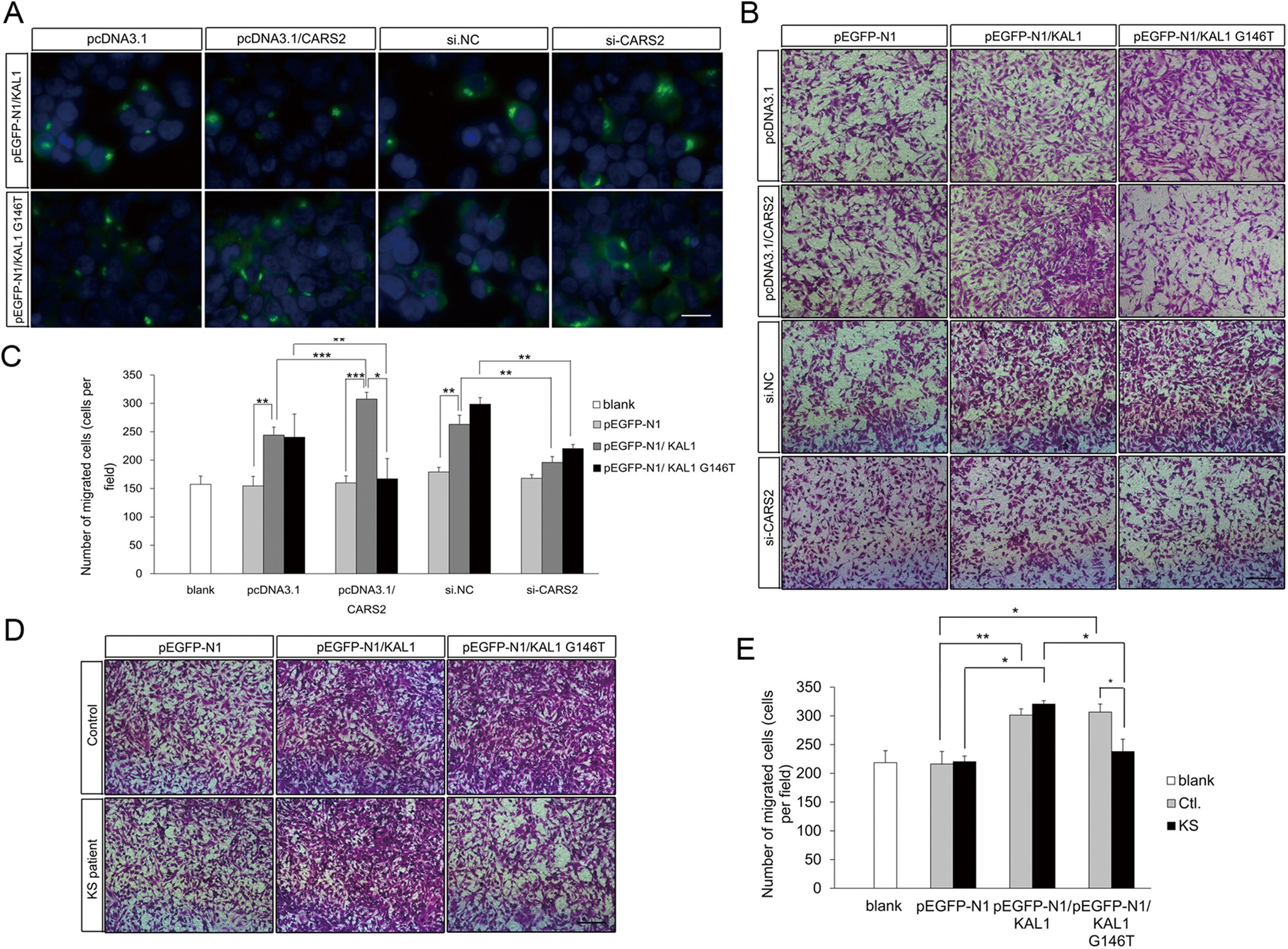
Figure 3

Perturbance in the mitochondrial cysteinyl-tRNA pathway synergize with anosmin-1 variant to affect the migration of NLT cells in vitro.
(A) Both the wild-type and c.146G>T mutated anosmin-1-GFP were aggregated or dispersed after overexpression or knockdown of CARS2, respectively. Blue, Hoechst; green, anosmin-1-GFP. Scale bar: 50 μm. (B,C) Chemomigration of the NLT neurons exposed to different media from 293T cells transfected with the anosmin-1 wild-type/mutant and/or CARS2 overexpression vectors/siRNAs. The migrated NLT cells were captured after exposure to different groups of medium for 24 h (B) and the cell number was counted (C). No differences in cell migration were observed when cells were treated with the media containing wild-type or mutant anosmin-1. Overexpression of CARS2 increased the wild-type anosmin-1-induced migration, but it decreased the c.146G>T mutated anosmin-1-induced NLT migration. Scale bar: 50 μm. (D,E) NLT neuron migration was measured after exposure to media from control and KS B cell lines transfected with the wild-type/mutated anosmin-1. The number of migrated cells was decreased after incubation in medium from B cell lines of KS patients transfected mutated anosmin-1. Scale bar: 50 μm. The data are presented as the mean ± S.E.M. for at least three independent experiments. Statistical analysis by ANOVA: *p < 0.05, **p < 0.01, ***p < 0.001.