Figure 2
From: Purifying Cytokinetic Cells from an Asynchronous Population

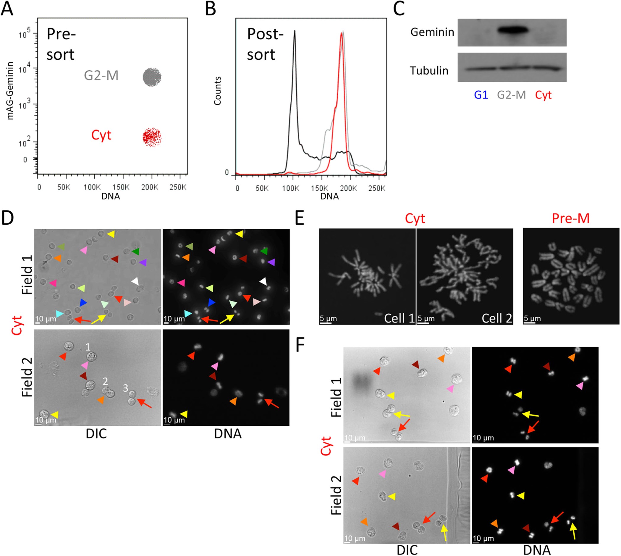
Characterization of cytokinetic L1210 cells post-sort.
(A) A bivariate plot showing only the G2-early M (G2-M; gray) and cytokinetic (Cyt; red) L1210 cell populations gated for sorting. (B,C) The sorted populations were either fixed and stained with propidium iodide to determine the DNA distribution post-sort (B) or harvested for Western blotting with anti-Geminin and anti-Tubulin (loading control) antibodies (C). G1 L1210 cells were sorted based on size approximation7. Mean percentage of Cyt cells with 4 N DNA was calculated from 3 independent experiments; standard deviation [SD] = 4.3. (D,F) mAG-Geminin-expressing L1210 cells were labeled with Hoechst 33342. The Cyt subpopulation was sorted into glass-bottom dishes filled with 4% paraformaldehyde (PFA) solution (D). Alternatively, DNA-labeled cells were first fixed (PFA), washed in PBS and then gated for sorting and imaging (F). Cells were imaged with ×20 or ×40 lenses using DIC and 445/50 nm excitations for monitoring cell shape and chromatin morphology, respectively. Images of two representative fields of view are shown. Arrowheads indicate early cytokinetic cells for which condensed chromatin can be observed. Arrows indicate late cytokinetic cells. Percentages of 8-shaped cells post-sort were calculated from 380 (D) and 413 (F) cells. (E) Cytokinetic cells were sorted directly into a hypotonic buffer, spread on glass slides, mounted and imaged by a ×100 oil lens. Chromosome spreads of two representative cells are shown. A chromosome spread of a pre-metaphase cell (Pre-M) arrested by nocodazole block is shown for purposes of comparison.