Figure 5
From: Purifying Cytokinetic Cells from an Asynchronous Population

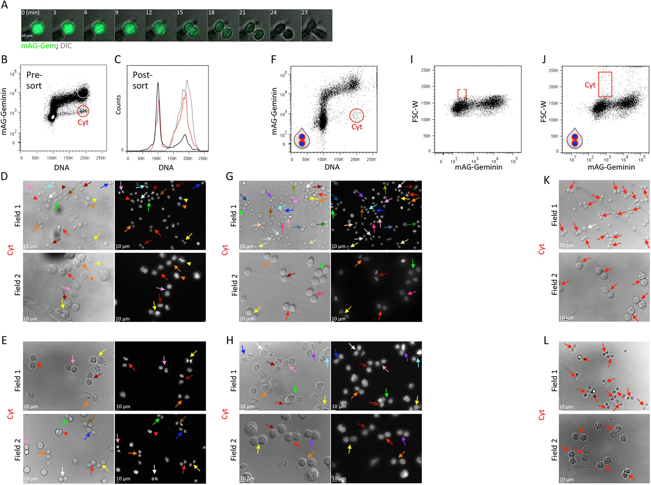
Purifying cytokinetic HeLa cells.
(A) Time-lapse microscopy of a representative HeLa cell constitutively expressing mAG-Geminin. Images were taken at 3-min intervals using a ×20 air lens. (B) A bivariate plot showing mAG-Geminin vs. DNA in HeLa cells pre-labeled with Hoechst 33342. The putative Cyt and G2-early M populations are marked in red and gray, respectively. (C) The Cyt and G2-M populations were sorted, fixed and stained with propidium iodide. DNA distributions are shown in matching colors. The DNA distribution of the entire population is shown in black. Mean percentage of Cyt cells with 4 N DNA was calculated from 3 independent experiments; SD = 7.87. (D,E) The Cyt population was sorted into PFA (D) or, alternatively, fixed and then sorted (E). DIC and fluorescent images of the sorted cells are shown. Percentages of 8-shaped cells post-sort were calculated from 330 (D) and 422 (E) cells. (F–H) A bivariate plot of mAG-Geminin-expressing HeLa cells labeled with Hoechst 33342 without doublet discrimination. The Cyt population was gated (red) (F). Live (G) or fixed (H) cytokinetic cells were sorted for imaging following the protocol described in (F). DIC and fluorescent images of the sorted cells are shown. Percentages of 8-shaped cells post-sort were calculated from 413 (G) and 470 (H) cells. (I,J) The bivariate mAG-Geminin/FSC-W plots of HeLa cells with (I) or without (J) doublet discrimination. Putative cytokinetic cells are framed (red). (K,L) Live (K) and fixed (L) cytokinesis HeLa cells were sorted following the protocol described in (J). DIC images of the sorted cells are shown. Percentages of 8-shaped cells post-sort were calculated from 358 (K) and 353 (L) cells. Two representative fields are shown for each sorting strategy. Red arrows indicate late cytokinetic cells. Asterisked red arrows indicate late cytokinetic cells whose emerging daughter cells appeared at two focal planes. The white arrow indicates a large spherical cell.