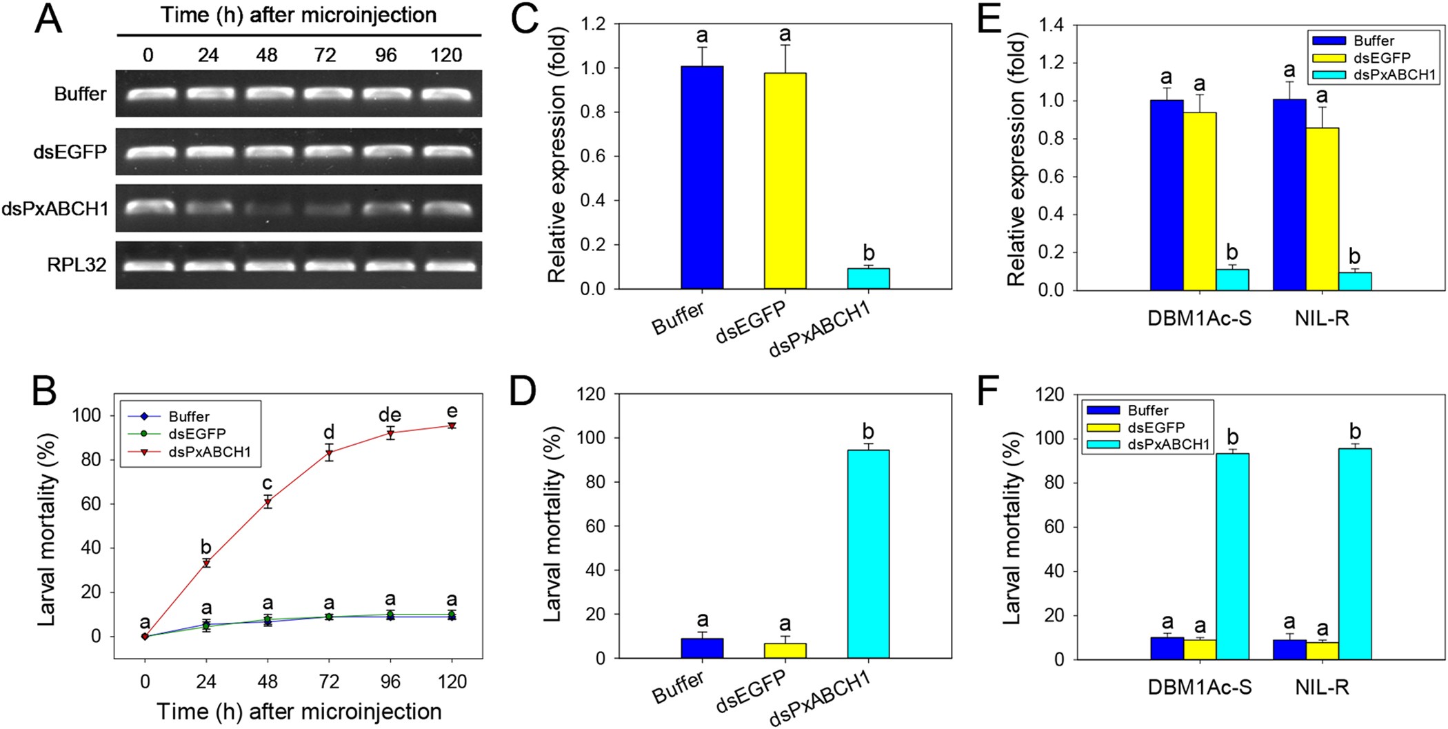
Figure 5

The effect of silencing of PxABCH1 expression by both injection and oral delivery on the larval mortality of the susceptible DBM1Ac-S and Cry1Ac-resistant NIL-R P. xylostella strains.
(A) Suppression of PxABCH1 expression in DBM1Ac-S larvae by microinjection was detected by RT-PCR analysis at different times after injection of specific dsRNA. (B) Effect of injection with dsPxABCH1 on mortality of DBM1Ac-S larvae at different times post-injection but before pupation. (C) Suppression of PxABCH1 expression in NIL-R larvae after dsRNA injection was detected at 48 h post-injection by qPCR analysis. (D) Effect of injection with dsPxABCH1 on the mortality of NIL-R larvae at 120 h after injection but before pupation. (E) Suppression of PxABCH1 expression after dsRNA oral delivery in both DBM1Ac-S and NIL-R larvae was detected at 48 h post-injection by qPCR analysis. (F) Effect of oral delivery with dsPxABCH1 on the mortality of both DBM1Ac-S and NIL-R larvae at 120 h after injection but before pupation. Expression of the RPL32 gene was used as the internal reference gene to confirm the integrity of the cDNA samples or to normalize data sets and calculate expression levels. Buffer- and dsEGFP-injected P. xylostella larvae were used as controls. The relative expression levels (fold) were calculated by assigning an arbitrary value of 1 to the expression level in buffer-injected P. xylostella larvae. Values shown in the figure are means and standard errors from three biological repeats. Different letters indicate significant differences between treatments (P < 0.05; Holm-Sidak’s test; n = 3).