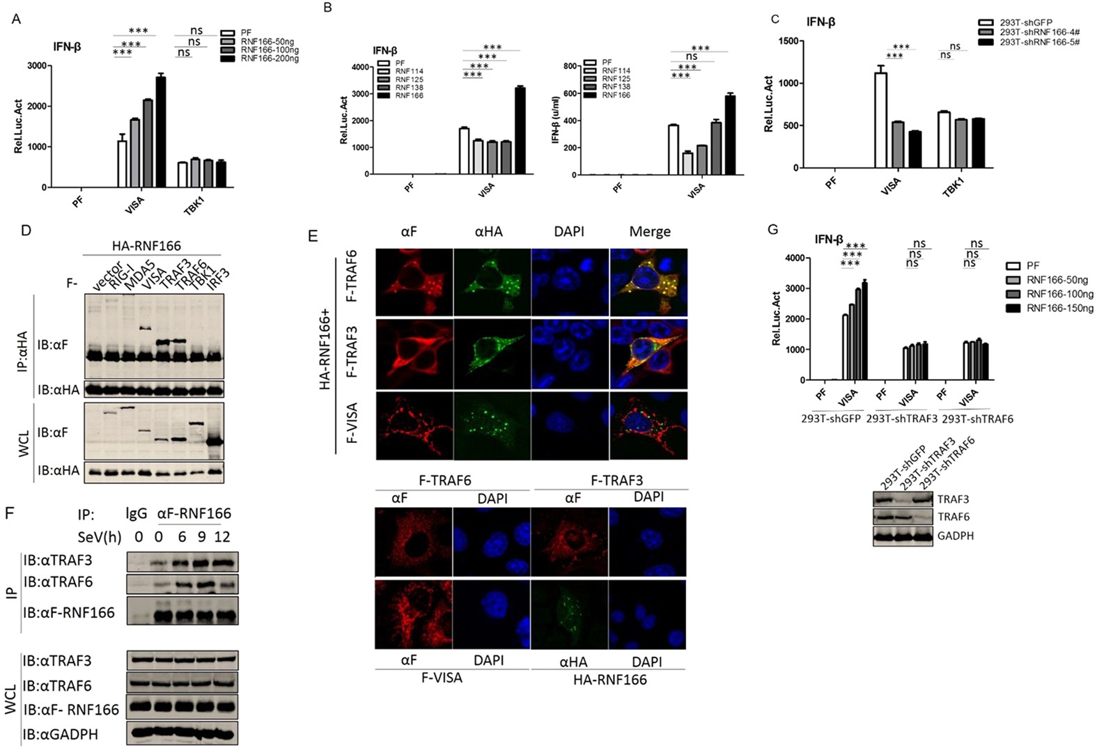
Figure 2

RNF166 targets TRAF3 and TRAF6 to potentiate VISA-mediated antiviral signaling.
(A) RNF166 potentiates VISA- but not TBK1-mediated activation of the IFN-β promoter. 293T cells (2 × 105) were transfected with IFN-β reporter (50 ng), pRL-TK Renilla luciferase plasmid (50 ng) and expression plasmids for VISA or TBK1 together with an empty vector and RNF166 construct (50, 100 and 200 ng). Luciferase assays were performed 24 h after transfection. (B) RNF166 rather than RNF114, RNF125 and RNF138 potentiates the VISA-mediated activation of the IFN-β promoter and production of IFN-β. 293T cells (2 × 105) were transfected with the indicated plasmids. 24 h after transfection, the supernatants collected for IFN-β bioassays (right); Luciferase assays (left) were performed as in (A). (C) VISA- rather than TBK1-mediated activation of the IFN-β promoter was attenuated in 293T-shRNF166-#4 and #5 cells compared with 293T-shGFP cells. Luciferase assays were performed as in (A). (D) Overexpressed RNF166 interacts with overexpressed VISA, TRAF3 and TRAF6. 293T cells (1 × 107) were transfected with the indicated plasmids (5 μg each). Cell lysates were immunoprecipitated (IP) with anti-HA (αHA). 24 h after transfection the immunoprecipitates and whole-cell lysates (WCL) were analyzed by western blot (IB) with anti-HA and anti-Flag antibody. (E) RNF166 co-localized with TRAF6 and TRAF3 but not VISA in HeLa cells. HeLa cells were transfected indicated expression plasmids (1 μg each). Immunofluorescent staining was performed with anti-Flag (red), anti-HA (green) and DAPI (blue). (F) Effects of SeV infection on the interaction between overexpressed RNF166 and endogenous TRAF3 and TRAF6. 293T cells (5 × 107) were transfected with Flag-RNF166 plasmids (5 μg each). 18 h after transfection, cells were infected with SeV for the indicated times. The cell lysates were immunoprecipitated (IP) and analyzed by western blot (IB) with the indicated antibodies. (G) RNF166 did not potentiate the VISA-mediated activation of the IFN-β promoter in 293T-shTRAF3 and 293T-shTRAF6 cells. Luciferase assays were performed as in (A). Each graph represents the mean ± SD of three independent experiments done in triplicate. ***indicates P < 0.001; **indicates P < 0.01; ns (not significant) indicates P > 0.05.