Figure 1

ORG27569 pocket identification.
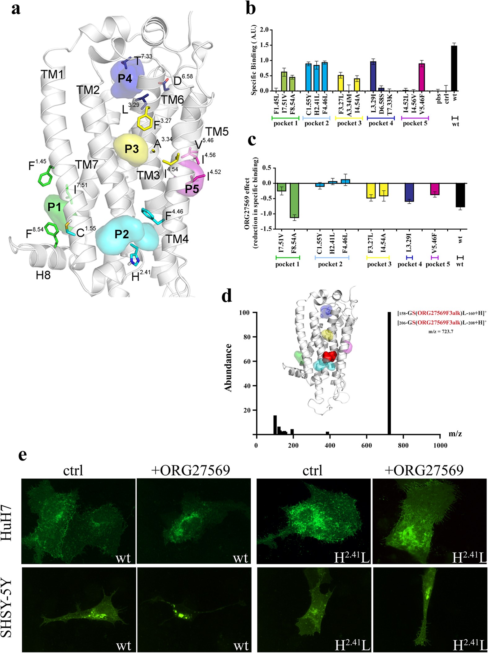
(a) The 5 putative allosteric pockets mapped onto the CB1 homology model. Probes identifying each site are represented by differently colored surfaces. The three mutated residues for each site are highlighted in colored sticks. P1 is defined by TM1-TM7 and H8 domains, P2 by TM1-4, P3 by the same TM domains of P2 but towards the extracellular region, P4 is defined by residues on TM3 and TM7, finally P5 is defined by TM3-5. (b) Human CB1wt receptor and the indicated CB1 mutants were transiently expressed in HEK293 cells. Membrane homogenates were obtained and T1117 binding measurement performed as described in the On line Method Sections. Specific binding correlates with the fold change increase of T1117 fluorescence in presence of AM251. (c) Membrane homogenates were obtained from cells expressing CB1wt receptor or the indicated CB1 mutants. Samples were incubated with ORG27569 (3 μM) for 30 minutes. T1117 specific binding measurement was performed as described above. Effect of ORG27569 treatment is expressed as change in T1117 specific binding upon ORG27569 treatment (for panels b and c the data depict the mean +/− s.e.m. and are representative of three or more independent experiments. P < 0.05. ANOVA-test was employed). (d) Peptides identified by LC/MS analysis and presenting ORG27569alk3 covalently linked to S2.45 or to S3.42 of the P2 pocket. Peptide abundance is plotted as a function of mass/charge (m/z). Amino acids that could present ORG27569alk3 covalently bound are shown in red. The inset shows the region addressed by the probe (red, surface) superimposed with the P2 binding pocket (cyan, surface); (e) rat CB1wt-GFP and CB1(H2.41L)-GFP constructs were transiently expressed in HuH7 (upper panels) and SHSY-5Y (lower panels) that were treated (+ORG27569) or not (ctrl) with ORG27569 (3 μM) for 4 hours (see also Supplementary Fig. S6).