Figure 1

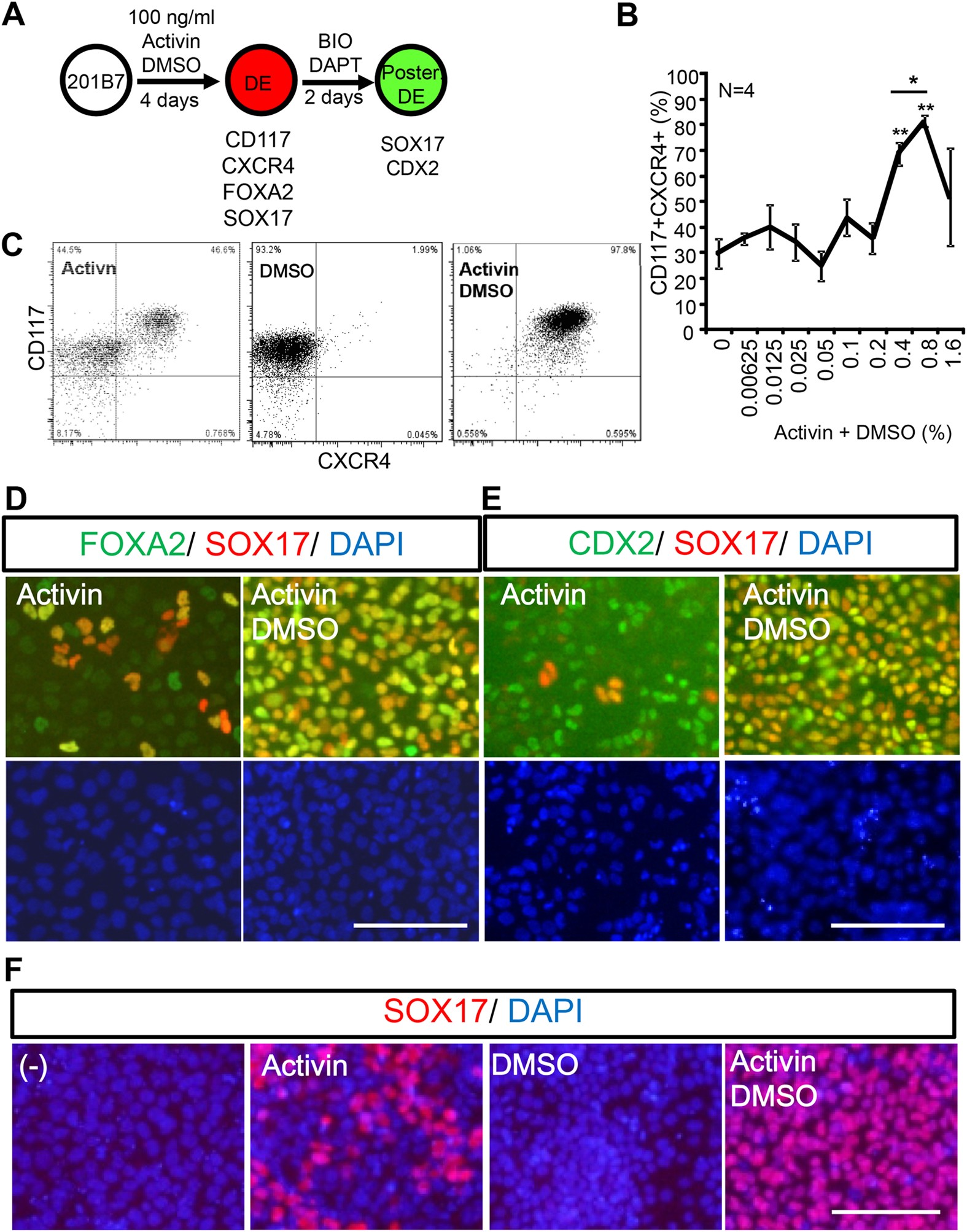
Dimethyl sulfoxide (DMSO) promoted endodermal differentiation from 201B7 hiPSCs.
Human 201B7 iPS cells were differentiated into definitive endoderm (DE) at a graded concentration of DMSO and the resultant DE was characterized. (A) Scheme for hiPS cell differentiation. 201B7, hiPS cells, were differentiated into DE cells with Activin and DMSO. Then, BIO and DAPT were added to induce posterior definitive endoderm (Post. DE). (B,C) Flow cytometry analysis. Graded concentrations of DMSO were tested for DE differentiation and 0.8% DMSO had the strongest effect for potentiating differentiation into CD117+CXCR4+ cells (B). A representative result at 0.8% DMSO is shown (C). (D–F) Immunocytochemical analysis. FOXA2 (green), SOX17 (red), CDX2 (green), DAPI (blue). (D,E) DMSO treatment potentiated DE differentiation and increased the proportion of FOXA2+SOX17+ endodermal cells (D) and CDX2+SOX17+ posterior endoderm (E). (F) Activin was required for DE (indicated by SOX17+ staining) differentiation. DMSO alone could not induce DE differentiation from hiPS cells. Scale bar; 50 μm.