Figure 2

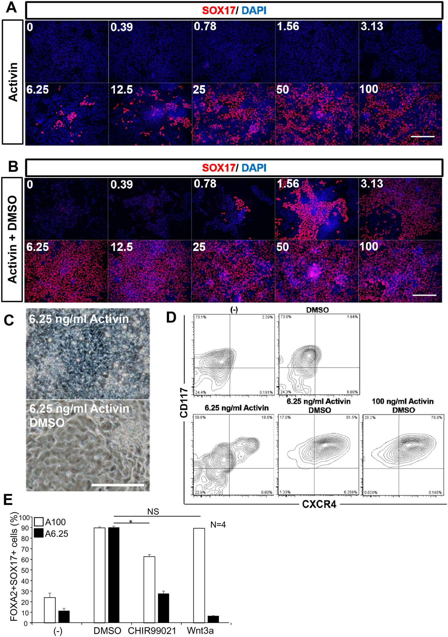
DMSO allowed a low concentration of Activin to trigger 201B7 cells to differentiate into DE.
The concentration of Activin required to induce DE differentiation from 201B7 iPS cells in the presence of DMSO was examined. (A,B) In the presence of DMSO, Activin can induce DE differentiation at much lower concentrations, as indicated by (A,B) immunocytochemical analysis of SOX17 (red) staining, (C) cell morphology, (D) flow cytometry analysis of CD117 and CXCR4. (E) DMSO is more effective than CHIR99021 or Wnt3a to promote Activin (at 100 or 6.25 ng/ml) mediated DE differentiation. FOXA2+SOX17+ cells were quantified and compared. A100, Activin at 100 ng/ml; A6.25, Activin at 6.25 ng/ml. Scale bar; (A,B) 100 μm, (C) 20 μm.