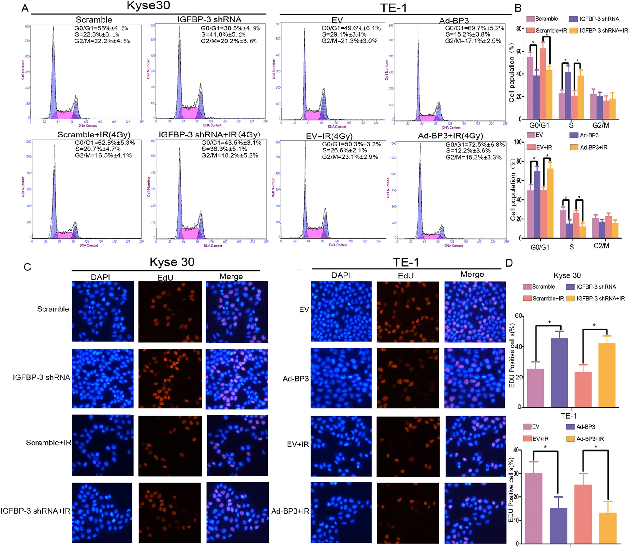
Figure 2

IGFBP-3 promoted G1 cell cycle arrest in esophageal squamous cell carcinoma (ESCC) cells.
(A) Histograms show the percentages of cells in the G1, G2 and S phases under IR (4Gy), determined by flow cytometry. (B) The percentage of cell cycle distribution was shown as the mean ± S.D. from three independent experiments. *Compared with control group (P < 0.05). (C) Kyse30 and TE-1 cells were subjected to IR (4Gy) followed by labeling with 5-ethynyl-2-deoxyuridine (EdU) for 3 h. (D) EdU positive cells were quantified using Image J software. Data represent the mean ± standard error of three independent experiments with triplicate wells.*Compared with control group (P < 0.05).