Figure 3
From: Phylogenetics reveals the crustacean order Amphionidacea to be larval shrimps (Decapoda: Caridea)

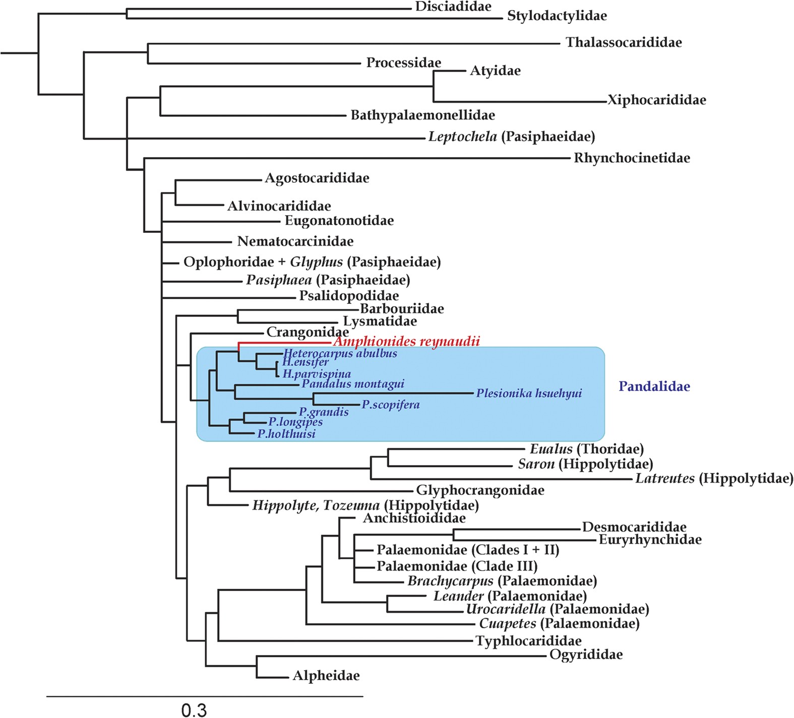
Simplified Bayesian phylogram for caridean shrimp taxa and Amphionides reyaudii.
Branches are truncated at family level or genera for non-monophyletic families, palaemonid clades follows De Grave et al.37, full species level tree is presented in Supplementary Figure S1. Tree based on the concatenated dataset of 16 S rRNA and 18 S rRNA genes.