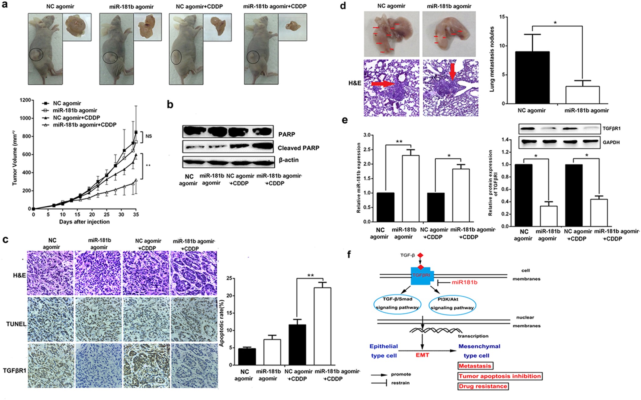
Figure 8

MiR-181b regulates chemosensitivity to DDP and metastasis in vivo.
Mice were treated with DDP (3.0 mg kg−1 body weight; i.p., thrice) or with 0.1 ml PBS (pH 7.4; i.p., thrice). (a) Representative images of tumor growth 28 days after injection using miR-181b agomir or miR-181b-NC agomir. Representative images of tumor volume growth curves (left). (b) Western blotting detect the expression of PARP and cleaved PARP in tumors developed from miR-181b agomir or miR-181b-NC agomir treated. (c) Immunostaining of TGFβR1 protein expression in tumors developed from A549/DDP/ miR-181b agomir or A549/DDP/ miR-NC agomir cells treated with DDP or PBS. Up: H&E staining; middle: TUNEL assay; down: immunostaining. Original magnification: × 200. The bar graph is the apoptosis rate calculated of TUNEL assay. (d) Representative photos of mouse lungs and images of the histological inspection of mouse lungs for the presence of microscopic lesions at 7 weeks after tail vein injection with A549/DDP cells and injected subcutaneously miR-181b agomir or miR-181b-NC agomir. (e) qPCR and Western blotting detect the expression of miR-181b , TGFβR1 in tumors developed from miR-181b agomir or miR-181b-NC agomir treated. Data were presented as mean ± s. d., (f) Hypothesized mechanisms of miR-181b regulate cisplatin-resistant and metastasis in NSCLC. *P < 0.05; **P < 0.01.