Figure 1
From: Nifuroxazide exerts potent anti-tumor and anti-metastasis activity in melanoma

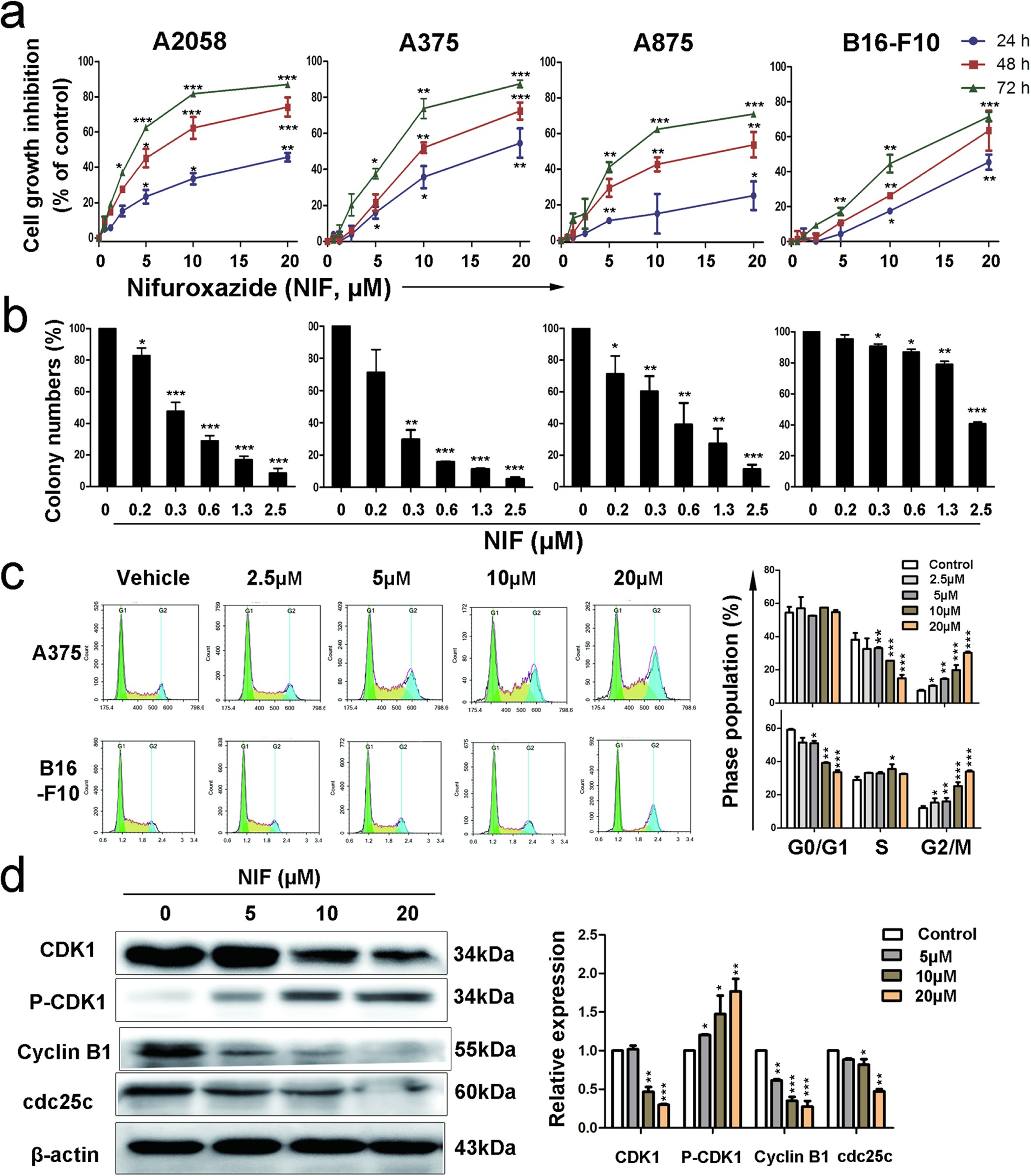
Nifuroxazide reduced viability and induced G2/M phase arrest in melanoma cells.
(a) Melanoma cell lines A2058, A375, A875 and B16-F10 were treated with different concentrations of nifuroxazide for 24, 48 or 72 h and cell viability was measured by the MTT assay. Each point represents the mean ± SD for at least 3 independent experiments (*P < 0.05; **P < 0.01; ***P < 0.001 vs vehicle control). (b) The percentage of inhibition in colony-forming assays was expressed using vehicle treated cells at 100%. (c) A375 and B16-F10 cells were incubated with nifuroxazide for 48 h and subjected to cell cycle analysis by FCM after incubated with a PI solution. The cell cycle distributions were displayed in quantified histograms. (d) XX induced G2/M phase arrest of A375 cells through down-regulation of CDK1-cyclin B1 complex activity. After exposure of A375 cells to the indicated concentrations of nifuroxazide (0, 5, 10, 20 μM) for 24 h, the protein levels of CDK1-cyclin B1complex, activity-related CDK1, cyclin B1, P-CDK1 (Tyr15) and cdc25c were determined by western blot with special antibodies and protein expressions were quantified.