Figure 3
From: Nifuroxazide exerts potent anti-tumor and anti-metastasis activity in melanoma

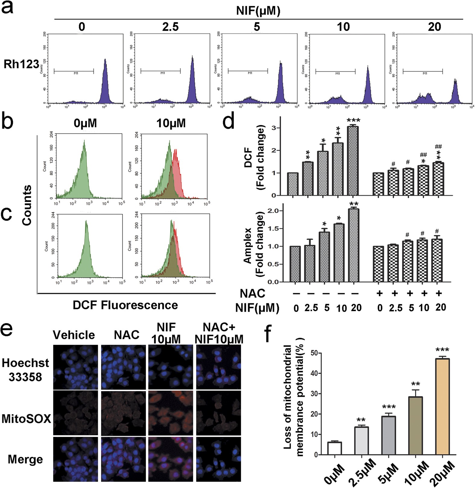
Effects of Nifuroxazide on the intrinsic apoptosis pathway.
(a,f) Nifuroxazide decreased the mitochondrial membrane potential (ΔΨm) in A375 cells. A375 cells were treated with various concentrations of nifuroxazide for 24 h and then stained with 5 μg/mL Rh123 to detect the change of ΔΨm by FCM. The quantified values are also shown. A375 cells were pretreated (c,d) or not pretreated (b,d) with 2 mM NAC for 1 h and then treated with 0~20 μM nifuroxazide. The harvested cells were loaded with DCFH-DA or Amplex Red and measured by FCM or a fluorescence microplate reader. Quantification of ROS is also shown (*P < 0.05; **P < 0.01; ***P < 0.001 compared with the vehicle group; # P < 0.05; ## P < 0.01 compared with the treated group without pretreatment with NAC). (e) Mitochondrial superoxide indicator (MitoSOX Red, red fluorescence) was also used to detect the ROS formation in mitochondria. The blue fluorescent staining (Hoechst 33358 staining) cells represent total cells.