Figure 1
From: Negative regulation of initial steps in skeletal myogenesis by mTOR and other kinases

High content siRNA screen for kinases negatively regulating myogenic differentiation.
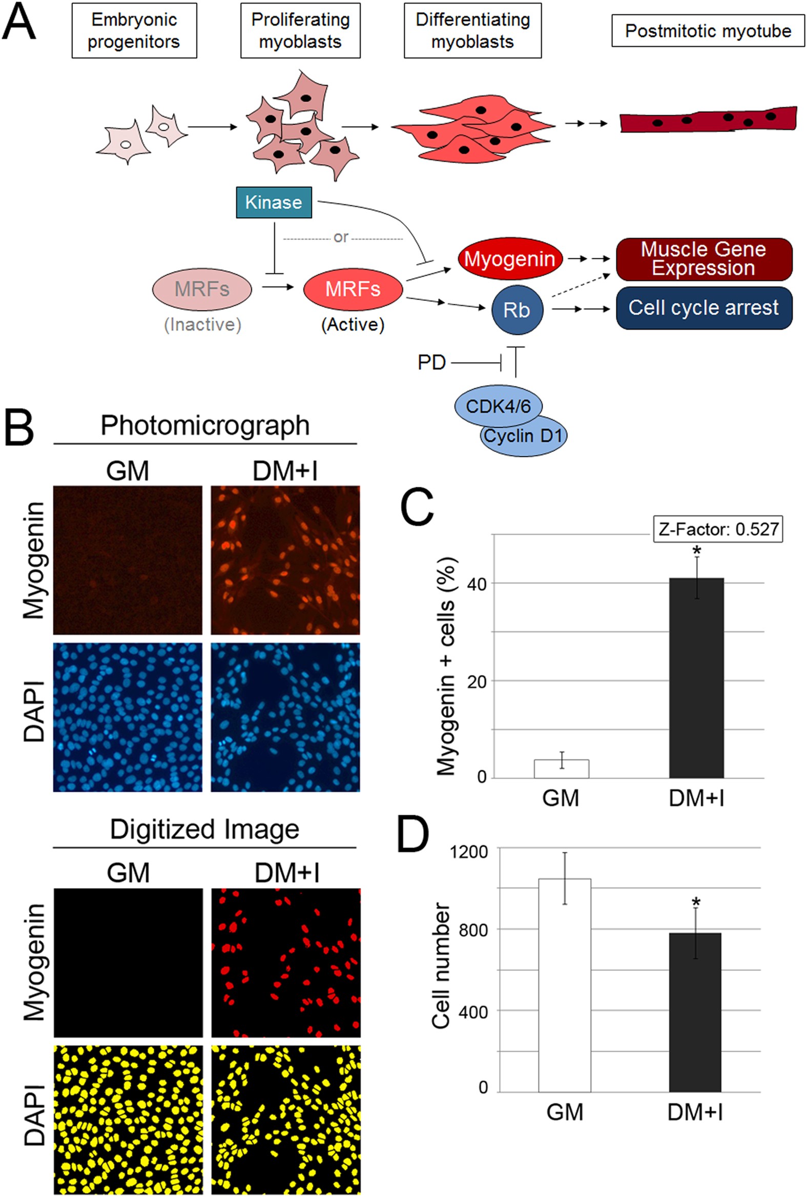
(A) Schematic diagram showing morphological changes and important molecular events during skeletal myogenesis. (B) Immunofluorescence staining for Myogenin and DAPI in C2C12 cells grown in GM or DM + I (top) and digitized versions of images (bottom), used by MetaXpress software to count the nuclei. (C,D) Quantification of Myogenin-positive cells (C) producing a Z-factor of 0.527 and total cell number (D) in aggregate wells from 384-well plate from negative (GM) and positive (DM + I) controls. *p < 0.05 in GM vs. DM + I; error bars represent standard deviation.