Figure 3
From: CRISPR/Cas9-mediated gene knockout in the mouse brain using in utero electroporation

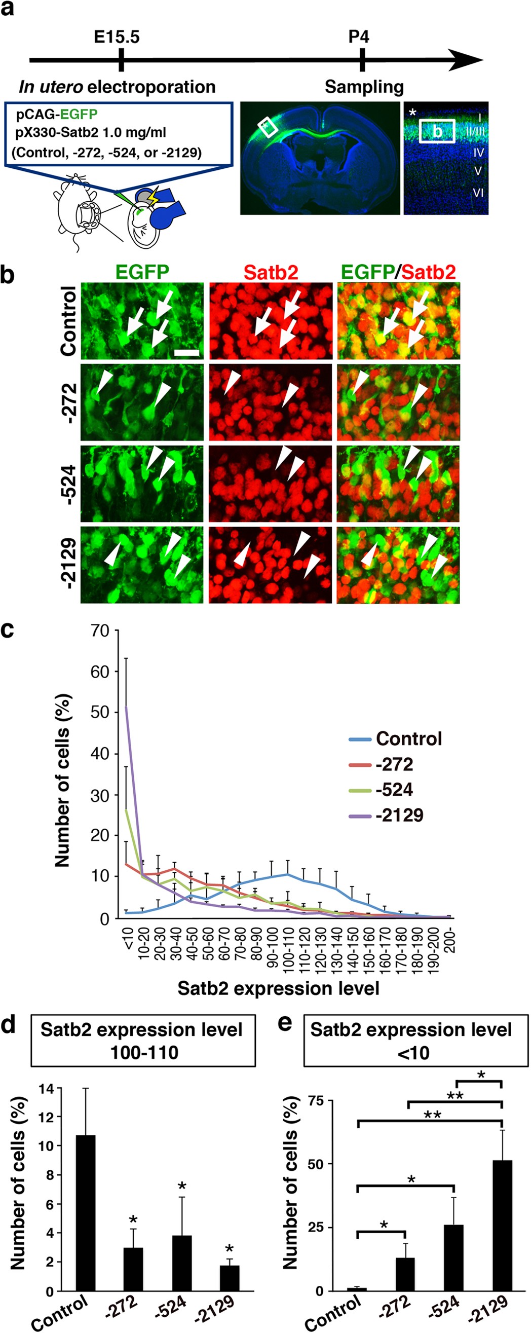
pX330-Satb2 effectively eliminates endogenous Satb2 expression in the mouse cortex.
(a) Experimental procedure. Layer 2/3 neurons were co-transfected with pCAG-EGFP and pX330-Satb2 (1.0 mg/ml) using in utero electroporation at E15.5. Coronal sections were prepared at P4 and stained with anti-Satb2 antibody (red), anti-EGFP antibody (green) and Hoechst 33342 (blue). The area in the box (asterisk) of the middle panel was magnified and shown in the right panel. The box in the right panel is used to indicate the region of each sample which was magnified and shown in (b). Numbers indicate the corresponding layers in the cerebral cortex. (b) High magnification confocal images of layer 2/3 neurons. Arrows indicate normal Satb2 expression in EGFP-positive neurons transfected with pX330 control plasmid. Arrowheads indicate a dramatic reduction of Satb2 expression in EGFP-positive neurons transfected with pX330-Satb2-272, -524 or -2129. Scale bar = 20 μm. (c) Histogram of the expression levels of Satb2 in transfected neurons. The average Satb2 signal intensity in EGFP-positive neurons transfected with a pX330 control vector was set as Satb2 expression level 100. The number of neurons with Satb2 expression level 100-110 and the number of neurons with Satb2 expression level <10 were also shown in (d) and (e), respectively. (d) The number of neurons expressing normal levels of Satb2 protein was greatly reduced by pX330-Satb2-272, -524 and -2129. (e) The number of neurons with no Satb2 expression was markedly increased by pX330-Satb2-272, -524 and -2129. Note that the number of neurons with no Satb2 expression was significantly larger among neurons transfected with pX330-Satb2-2129 compared with those with pX330-Satb2-272 or -524. *p < 0.05; **p < 0.01; Welch’s t-test (n = 4 pups for each condition). Error bars indicate SD.