Figure 1
From: Redifferentiation of expanded human islet β cells by inhibition of ARX

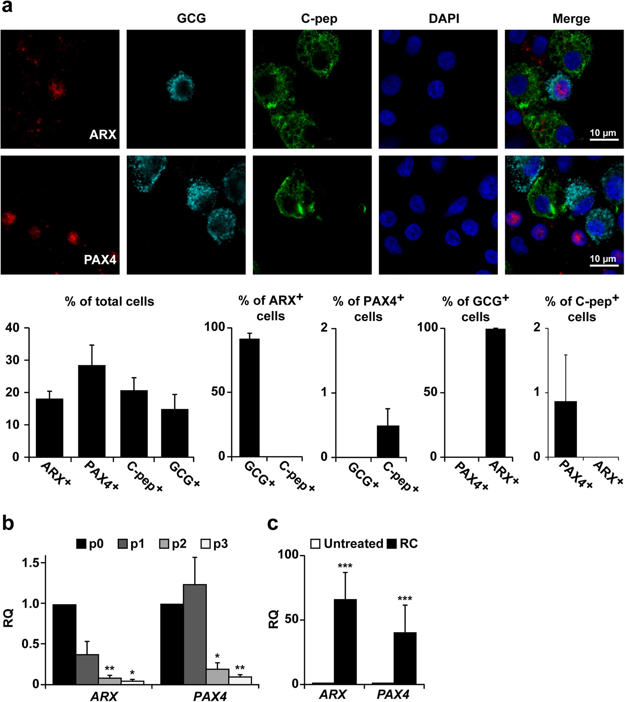
Changes in ARX and PAX4 expression in expanded adult human islet cells.
(a) Immunofluorescence analysis of uncultured dissociated islet cells. Data are mean ± SE (n = 3 donors), based on counting >500 cells per donor. ARX is co-expressed with GCG but not C-peptide, while PAX4 is expressed in GCG- and C-peptide- cells. The percentages of C-pep+ and GCG+ cells are lower than those observed in pancreas sections, given isolated islet purity and expression loss during shipment. (b) qPCR analysis of RNA extracted from isolated islets (p0) and expanded islet cells at the indicated passage number. Data are mean ± SE (n = 4 donors). *p ≤ 0.05, **p ≤ 0.01, compared with p0. (c) qPCR analysis of RNA extracted from cells at passages 4–6 treated with RC for 8 days. Data are mean ± SE (n = 7 donors). ***p ≤ 0.001, compared with untreated cells.