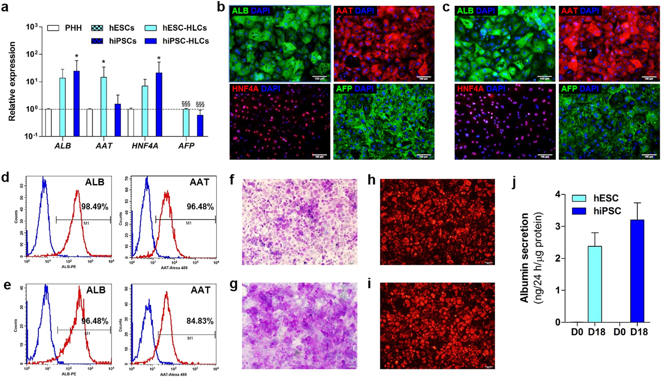
Figure 1: Characterization of hPSC-HLCs.

All subsequent experiments were performed on both hESC-HLCs and hiPSC-HLCs at day 18, respectively. (a) Relative expression level of hepatic marker genes, ALB, AAT, HNF4A, and AFP in differentiated cells at day 0 and day 18 and PHHs were measured by qRT-PCR. Results represent mean ± SD (n = 3). *p < 0.05, significant values in comparison with PHH; §§§ p < 0.001, significant values in comparison with hESC-HLCs. (b, c) Immunofluorescence for ALB, AAT, HNF4A, and AFP in hESC-HLCs (b) and hiPSC-HLCs (c). Nuclei were counterstained with DAPI. Scale bar = 100 μm. (d, e) Flow cytometry analysis of ALB and AAT in hESC-HLCs (d) and hiPSC-HLCs (e). Blue line, isotype control; red line, target antibody. (f, g) Periodic acid-Schiff staining indicated hESC-HLCs (f) and hiPSC-HLCs (g) exhibiting cytoplasmic glycogen storage. Nuclei (light blue) were counterstained with hematoxylin. (h, i) Acetylated-low-density lipoprotein (Ac-LDL)-positive cells were detected in hESC-HLCs (h) and hiPSC-HLCs (i). (j) Albumin secretion by hPSC-HLCs was measured in the conditioned media by ELISA assay. Values represent means ± S.D (n = 3).