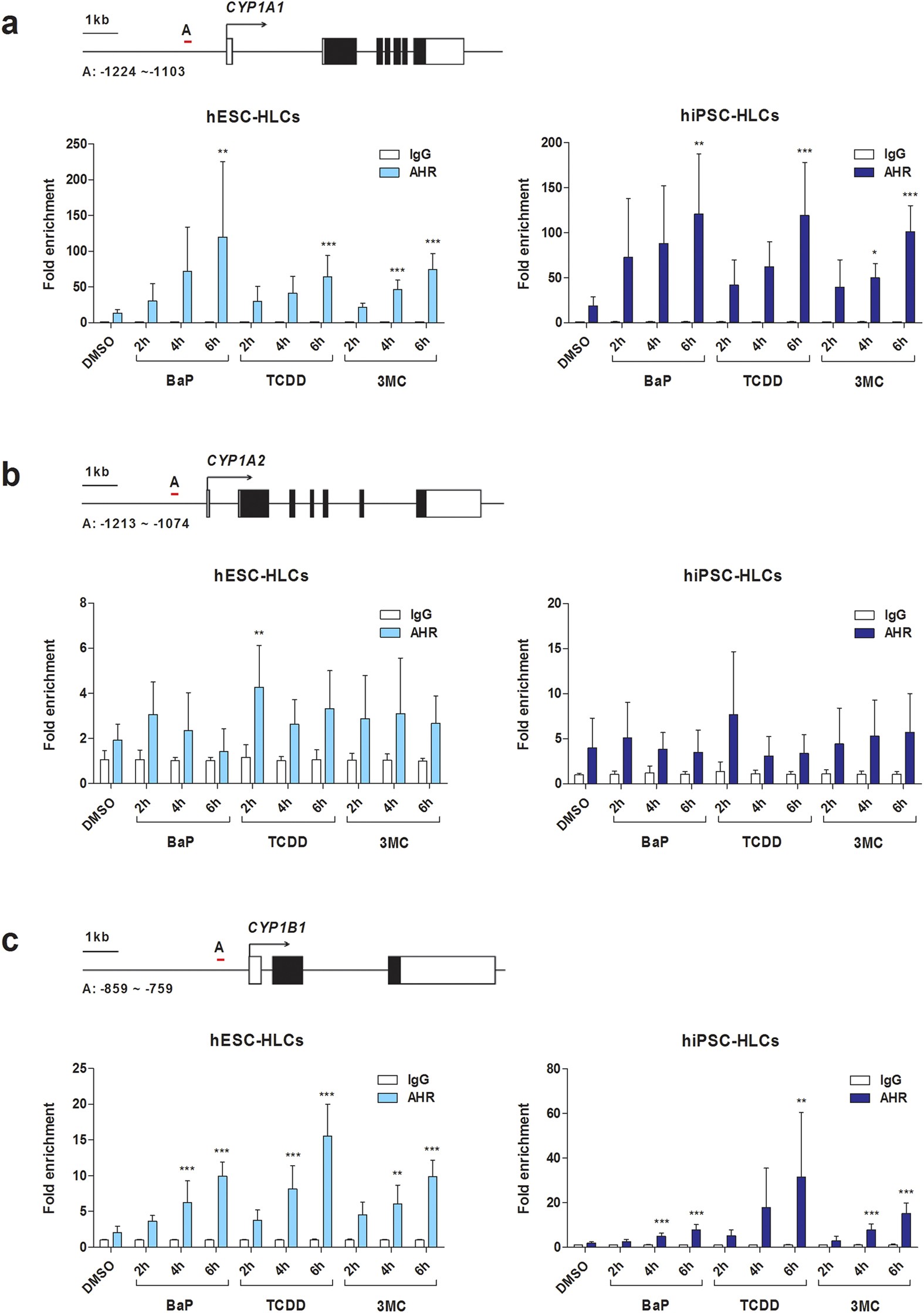
Figure 6: Ligand-dependent recruitment AHR to CYP1A1 and CYP1B1 promoter regions in hPSC-HLCs.

hESC- and hiPSC-HLCs were treated with 1 μM BaP, 10 nM TCDD, 1 μM 3-MC, or DMSO (0.1%) for indicated amounts of time. ChIP assay were performed with primer pairs specific to the XRE-containing promoter regions of CAP1A1 (a), CYP1A2 (b), and CYP1B1 (c) in hESC-HLCs (left panels) and hiPSC-HLCs (right panels) using real-time PCR. Primer pairs that amplify XRE-containing promoter regions as indicated in each diagram (upper panels). Numbers indicate nucleotide positions in relation to the transcription start site ( + 1, an arrow). Results are mean ± SD (n = 3) and are presented relative to isotype control (IgG = 1). *p < 0.05, **p < 0.01, ***p < 0.001, significant values in comparison with DMSO.