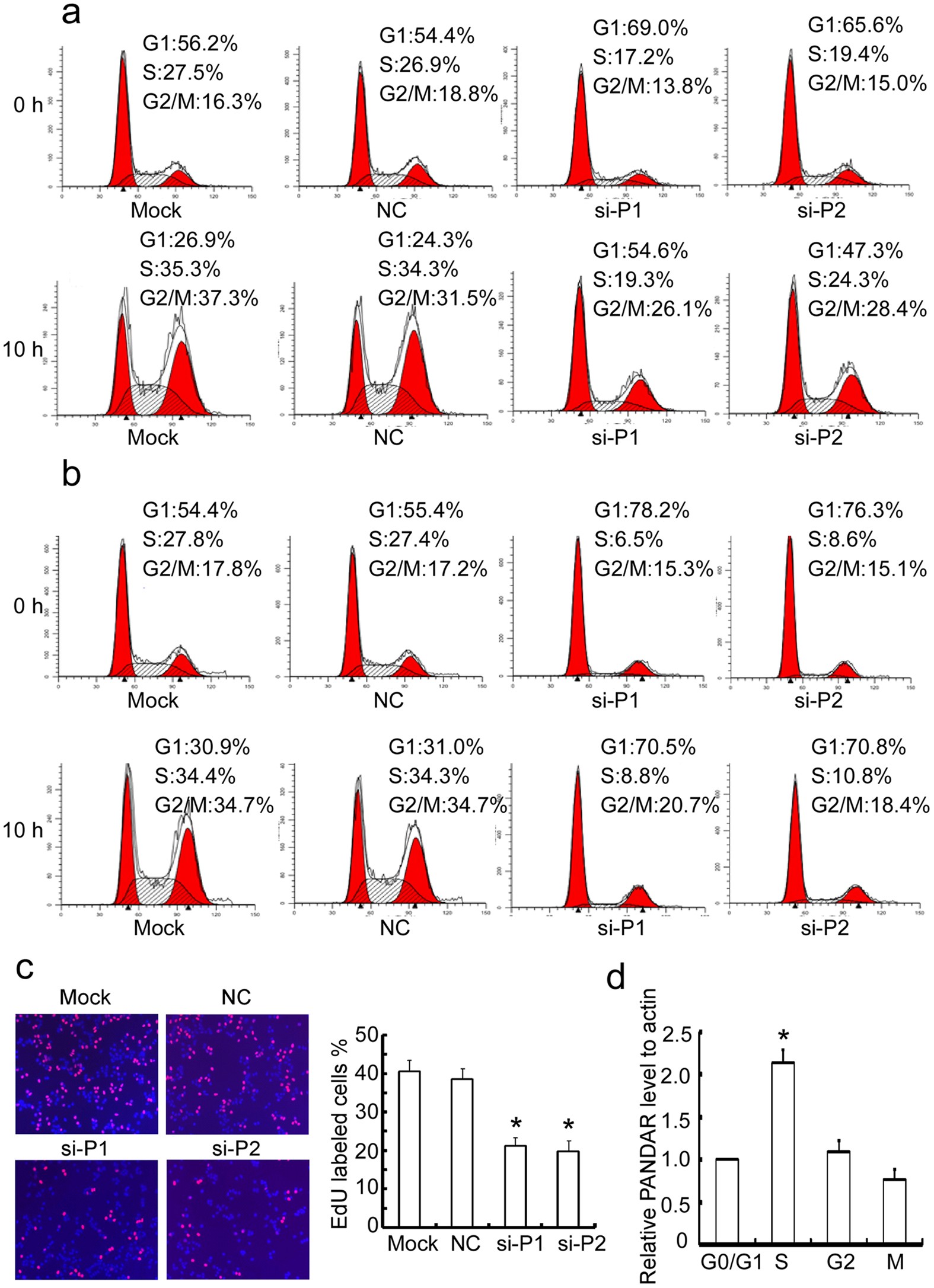
Figure 4: Silence of PANDAR suppresses the G1/S transition of breast cancer cells.

MCF-7 (a) and ZR75-1 cells (b) transiently transfected with PANDAR, GFP (NC) siRNAs or mock for 48 h were treated with or without 100 ng/mL of nocodazol for 10 h and the cell cycle profiles were examined by flow cytometry. (c) MCF-7 cells transiently transfected with PANDAR, GFP (NC) siRNAs or mock for 48 h were incubate with EdU for 2 h and the labeled cells were counted under microscope. (d) MCF-7 cells were synchronized at G1, S, G2 and M phase by double thymidine treatment and the PANDAR level at these phases was evaluated with qRT-PCR. The results are expressed as the mean ± SD; n = 3, *p < 0.05.