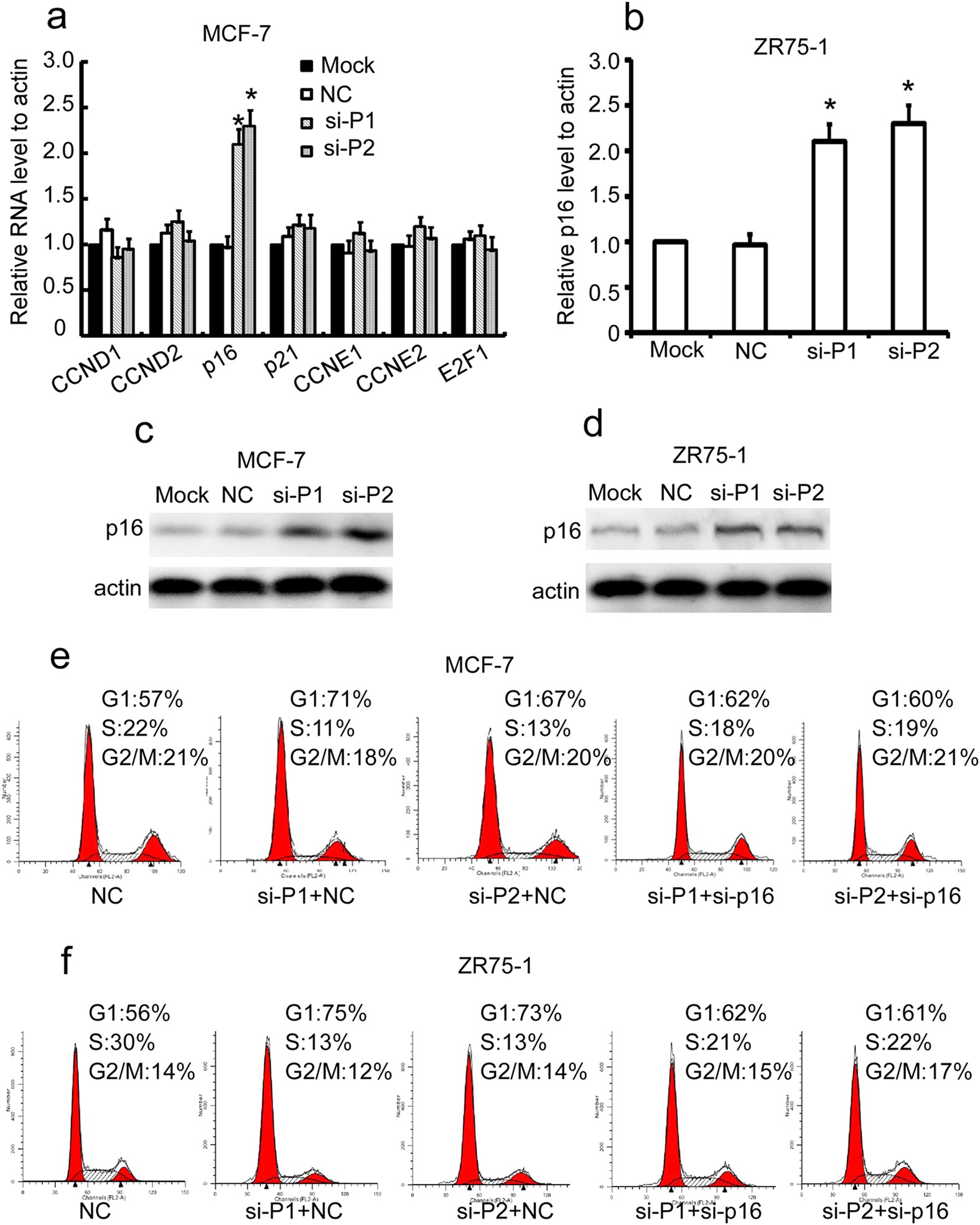
Figure 5: PANDAR regulates the G1/S transition of breast cancer cells partly through the upregulation of p16INK4A expression.

(a) MCF-7 cells were transiently transfected with si-PANDAR, si-GFP (NC) or mock for 48 h and the mRNA level of indicated genes were evaluated by qRT-PCR. (b) ZR75-1 cells were transiently transfected with PANDAR, GFP (NC) siRNAs or mock for 48 h and the mRNA level of p16INK4A was evaluated by qRT-PCR. (c,d) MCF-7 and ZR75-1 cells were transiently transfected with PANDAR, GFP (NC) siRNAs or mock for 48 h and the protein level of p16INK4A was evaluated by western blot. All the gels were run under the same conditions. The corresponding full-length blots were included in supplementary figures 1 and 2. (e,f) MCF-7 and ZR75-1 cells were transiently transfected with indicated siRNAs for 48 h and the cell cycle profiles were tested by flow cytometry. The results are expressed as the mean ± SD; n = 3, *p < 0.05.