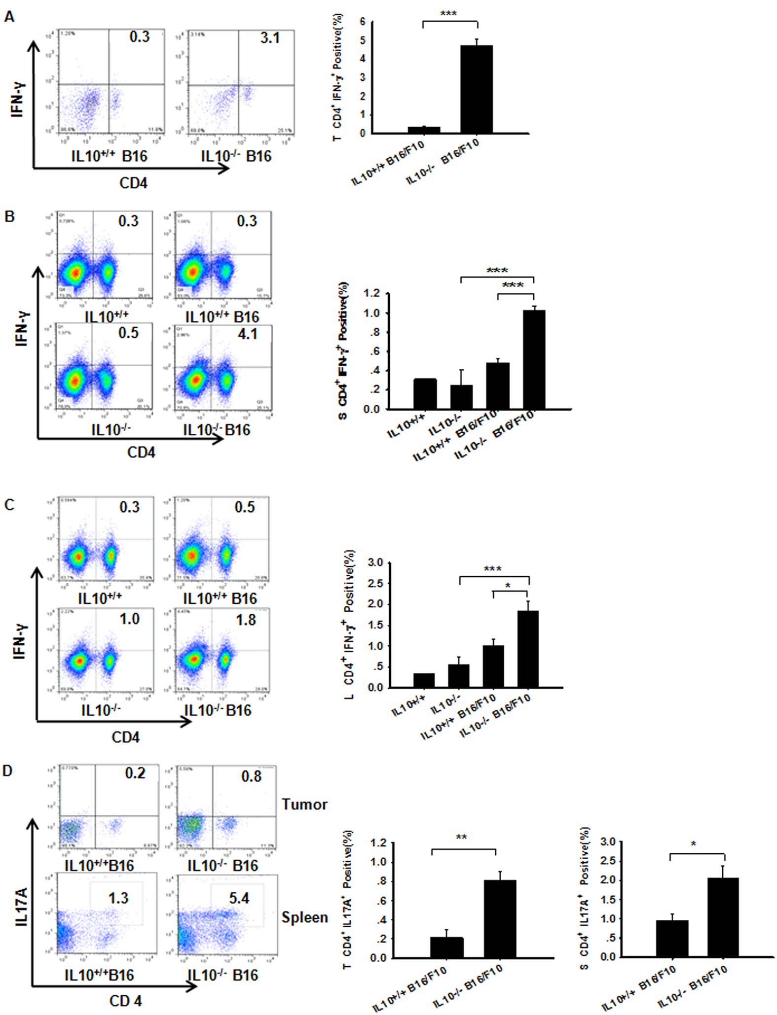
Figure 2: IL-10 deficiency plus B16/F10 implantation results in enchance Th1 and Th17 immunity in melanoma.

The percentages of the different T cell subpopulations gated on lymphocytes and defined based on forward and side scatter (FSC/SSC) plots57. (A–C) B16/F10 implantation into IL-10−/− mice resulted in enhanced tumor, spleen and TDLN Th1 cells (CD4+IFN-γ+) compared with WT B16/F10 mice, as assessed by flow cytometry. (D) B16/F10 implantation into IL-10−/− mice resulted in enhanced tumor and splenic Th17 cell (CD4+IL-17A+) immunity compared with WT B16/F10 mice, as assessed by flow cytometry58. Panels A and D: Error bar(s) represent the mean ± SEM, n = 3–4 mice. *P < 0.05, **P < 0.01, ***P < 0.001, Student’s t-test. Panels (B,C) The mean ± SEM is shown, n = 3–4 mice. *P < 0.05, **P < 0.01, ***P < 0.001, one-way ANOVA.