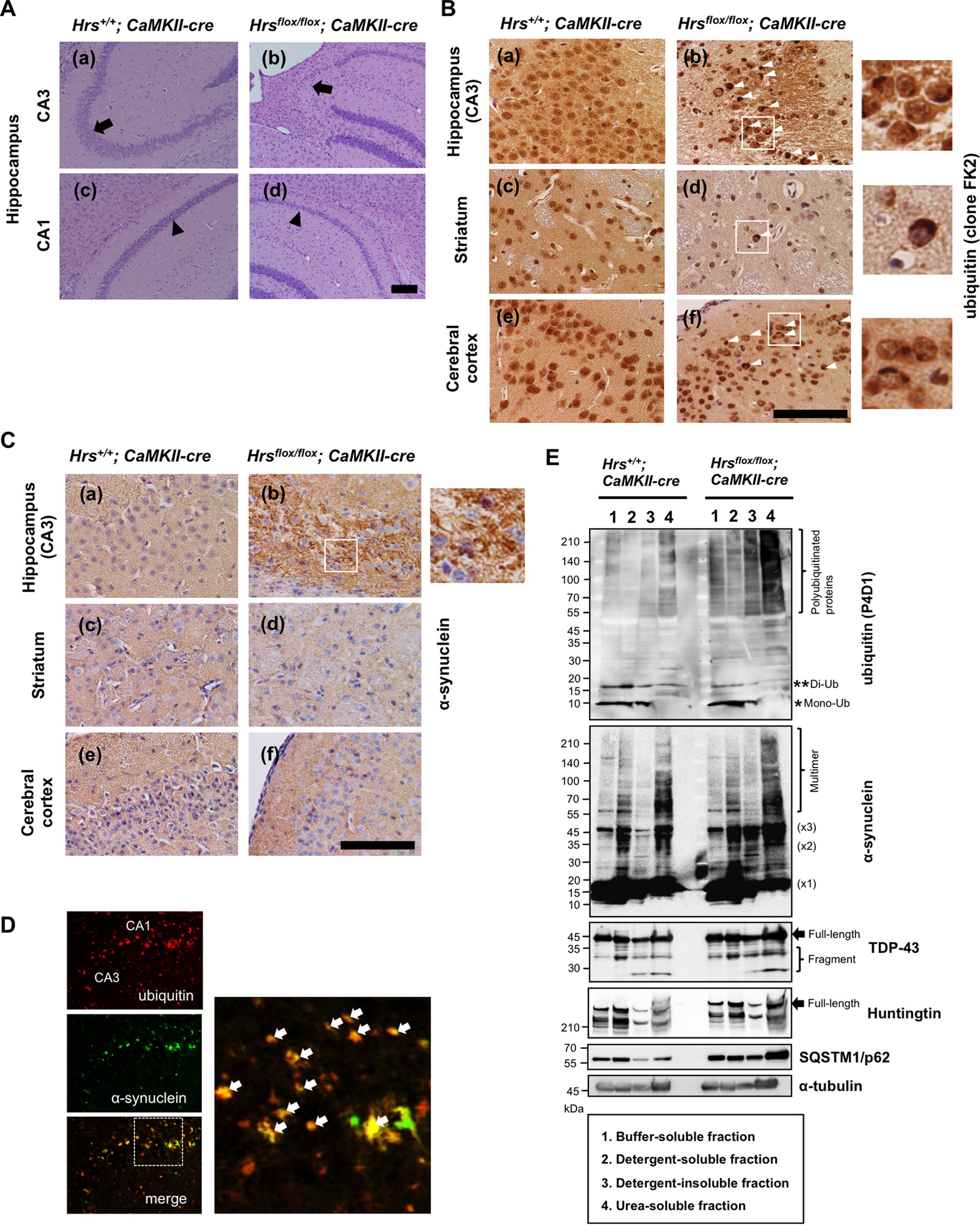
Figure 2

Hippocampal neuronal loss and protein aggregate accumulation in Hrs knockout mice.
(A) Neuronal cell loss in the hippocampus of the Hrsflox/flox; CaMKIIα-cre mice at 7weeks of age. The brains of the Hrsflox/flox; CaMKIIα-cre mice exhibited marked neuronal cell loss in specific regions of the hippocampus: CA3 (a, b; black arrow) and CA1 (c, d; black arrowhead). Scale bar, 1000 μm. (B,C) Immunohistochemistry of hippocampal area CA3 (a, b), striatum (c, d) and cerebral cortex (e, f) sections from Hrs+/+; CaMKIIα-cre (a, c, e) and Hrsflox/flox; CaMKIIα-cre (b, d, f) mice at 7 weeks of age (Fig. 2B). Accumulation of ubiquitin-positive inclusions (white arrowhead in Fig. 2B) and α-synuclein-positive inclusions (b in Fig. 2C) in the Hrsflox/flox; CaMKIIα-cre brain. The white square indicates the magnified area. Scale bar, 100 μm. (D) ubiquitin (red) and α-synuclein (green) positive inclusions (white arrow) were observed close together in hippocampal areas CA1 and CA3 of the Hrsflox/flox; CaMKIIα-cre brain by immunofluorescence analysis. The white square indicates the magnified area. (E) Protein extraction of the buffer-soluble, detergent-soluble, detergent-insoluble and urea-soluble fractions from the mouse brains. Each lysate was separated by SDS-PAGE and blotted with anti-ubiquitin, anti-α-synuclein, anti-TDP-43, anti-huntingtin and anti-p62 antibodies.