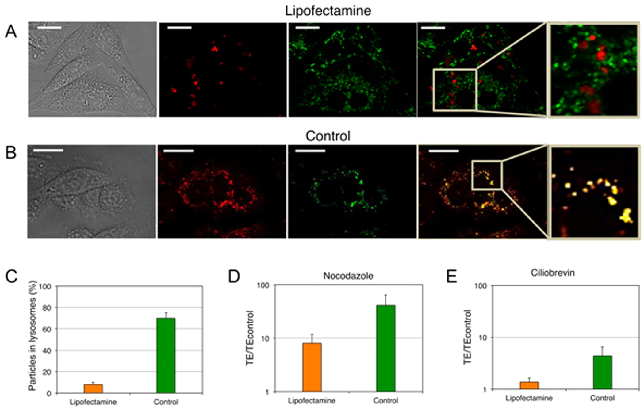
Figure 3

Colocalization of Lipofectamine (A) and DOTAP/DOPC liposomes (i.e. control) (B) loaded with Cy3-labeled DNA (red) with Lysosome marker (green). (C) Percentage of DNA-loaded particles in the lysosomes. Transfection efficiency (TE) of Lipofectamine/DNA and control complexes in nocodazole- (D) and Ciliobrevin (D,E) treated CHO cells with respect to TE measured in untreated cells (TEcontrol).