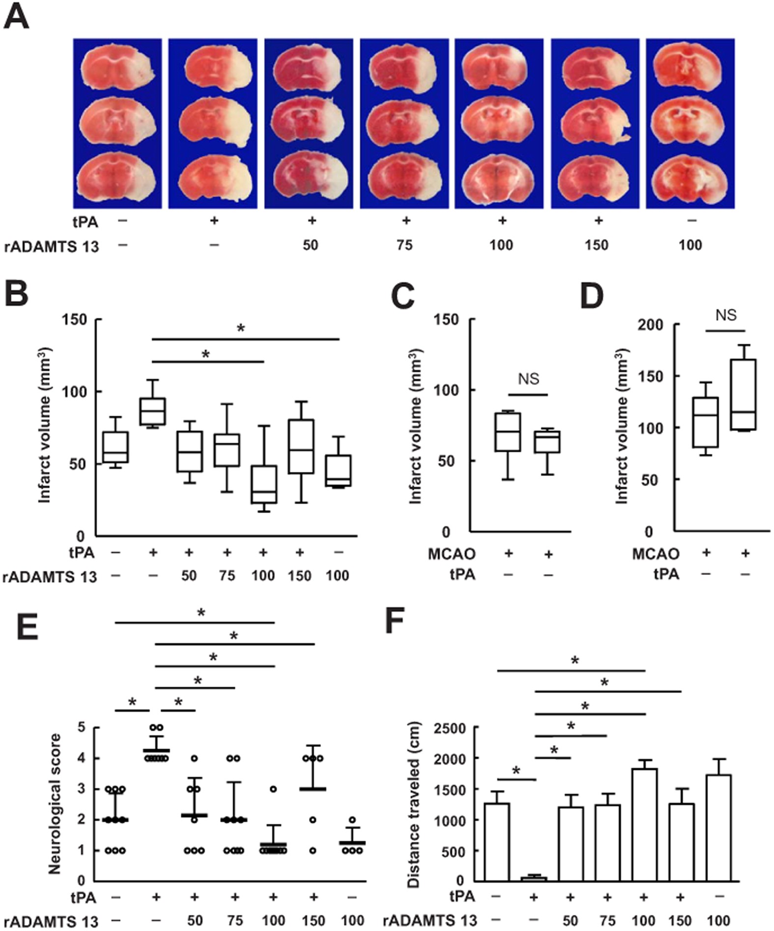
Figure 1
From: Tissue Plasminogen Activator Neurotoxicity is Neutralized by Recombinant ADAMTS 13

Treatments with rADAMTS 13 alone and in combination with tPA reduced ischemic lesion volume and improved behavioral outcome after MCA occlusion.
(A) Photographs of TTC stained coronal brain section in representative mice treated with vehicle, tPA, increasing doses of rADAMTS 13 in combination with tPA and rADAMTS 13 48 hours after MCA occlusion. (B) Quantitative analysis of infarct volume for each group. Values are mean ± SD (n = 8 per group). *P < 0.05. Combination treatment with 100 ng of rADAMTS 13 and tPA significantly reduced infarct volume compared with vehicle-treated and tPA-treated group. (C) Quantitative analysis of infarct volume in mice treated with vehicle or tPA at the onset of reperfusion. Values are mean ± SD (n = 6 per group). (D) Quantitative analysis of infarct volume in mice treated with vehicle or tPA in permanent ischemic model. Values are mean ± SD (n = 4 – 5 per group). (E,F) Neurological severity score (E) and locomotor activity (F) 48 hours after MCA occlusion in mice treated with vehicle, tPA, increasing doses of rADAMTS 13 in combination with tPA and rADAMTS 13. Values are mean ± SD (n = 8 per group). *P < 0.05.