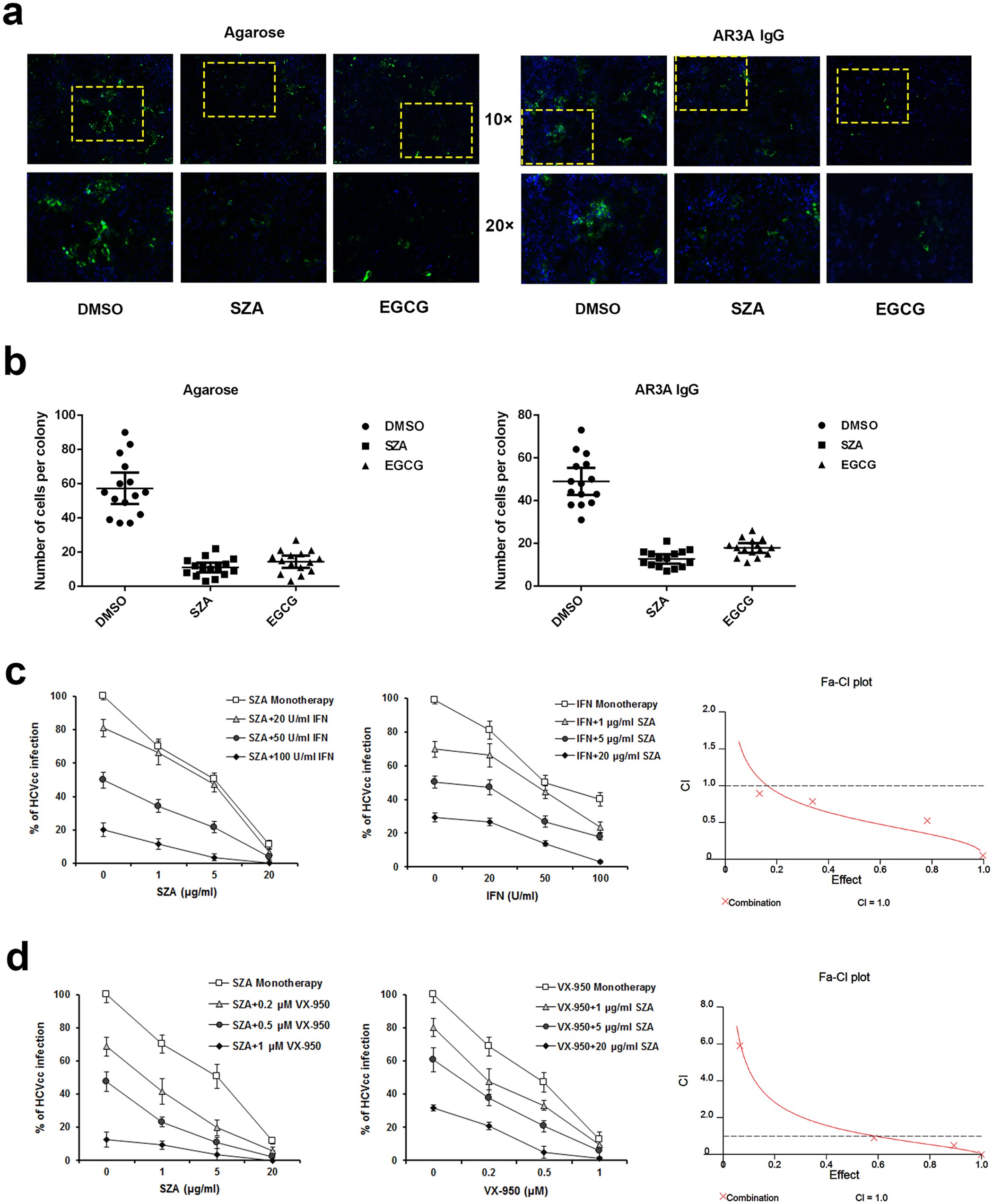
Figure 6: SZA blocks HCV cell-to-cell transmission and exerts synergistic effect during combination therapy.

(a) Huh7 cells were incubated with HCVcc of JFH-1 for 2 h before overlaying with 1% agarose dissolved in culture medium or with AR3A anti-E2 neutralizing antibodies, in the presence of 20 μg/ml SZA. EGCG (50 μM) was introduced as a positive control. At 48 h post-infection, infected cells were quantified by IF. Nuclei were stained with DAPI. (b) Numbers of cells per positive colony were determined in 15 foci. (c,d) Indicated concentrations of SZA was mixed with HCVcc and incubated with Huh7 cells for 4 h. At 12 h post-infection, the indicated concentrations of IFN-α 2b or telaprevir were added in the respective cultures. Infected cells were quantified 48 h after infection by IF. Results are shown as % of HCVcc infection compared to untreated group (left and middle panels). Data shown as mean ± SD of three independent experiments. Fa-CI plots (CI versus effect) were shown in the right panels using CalcuSyn.