Figure 1
From: Phototheranostics of CD44-positive cell populations in triple negative breast cancer

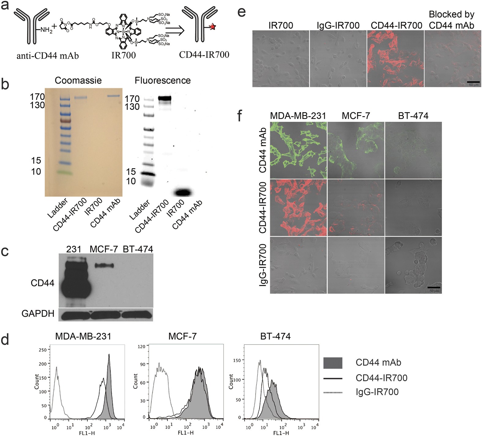
Characterization and CD44-specific cell binding of CD44-IR700.
(a) Schematic illustration of CD44-IR700 synthesis. (b) Samples were run on SDS-PAGE gel and stained with Coomassie Blue and checked with NIR fluorescence (λex = 633 nm, λem = 650~700 nm). (c) Immunoblot probing of CD44 expression in cells. (d) Flow cytometric analysis showing CD44-specfic binding of CD44-IR700. Cell lines were first incubated with CD44 mAb, CD44-IR700, or IgG-IR700 and then stained with Alexa 488 labeled anti-mouse IgG. (e) Confocal microscopy images of overlaid fluorescence and bright-field views of MDA-MB-231 cells following 1-h incubation with 0.2 μM of IR700, 10 μg/ml of IgG-IR700, 10 μg/ml of CD44-IR700, or 10 μg/ml of CD44-IR700 together with 40 μg/ml of CD44 mAb at 37 °C. (f) Confocal microscopy images of overlaid fluorescence and bright-field views of various cell lines after 1-h incubation with CD44 mAb, CD44-IR700, or IgG-IR700 at a concentration of 10 μg/ml at 3 °C. Scale bars indicate 50 μm.