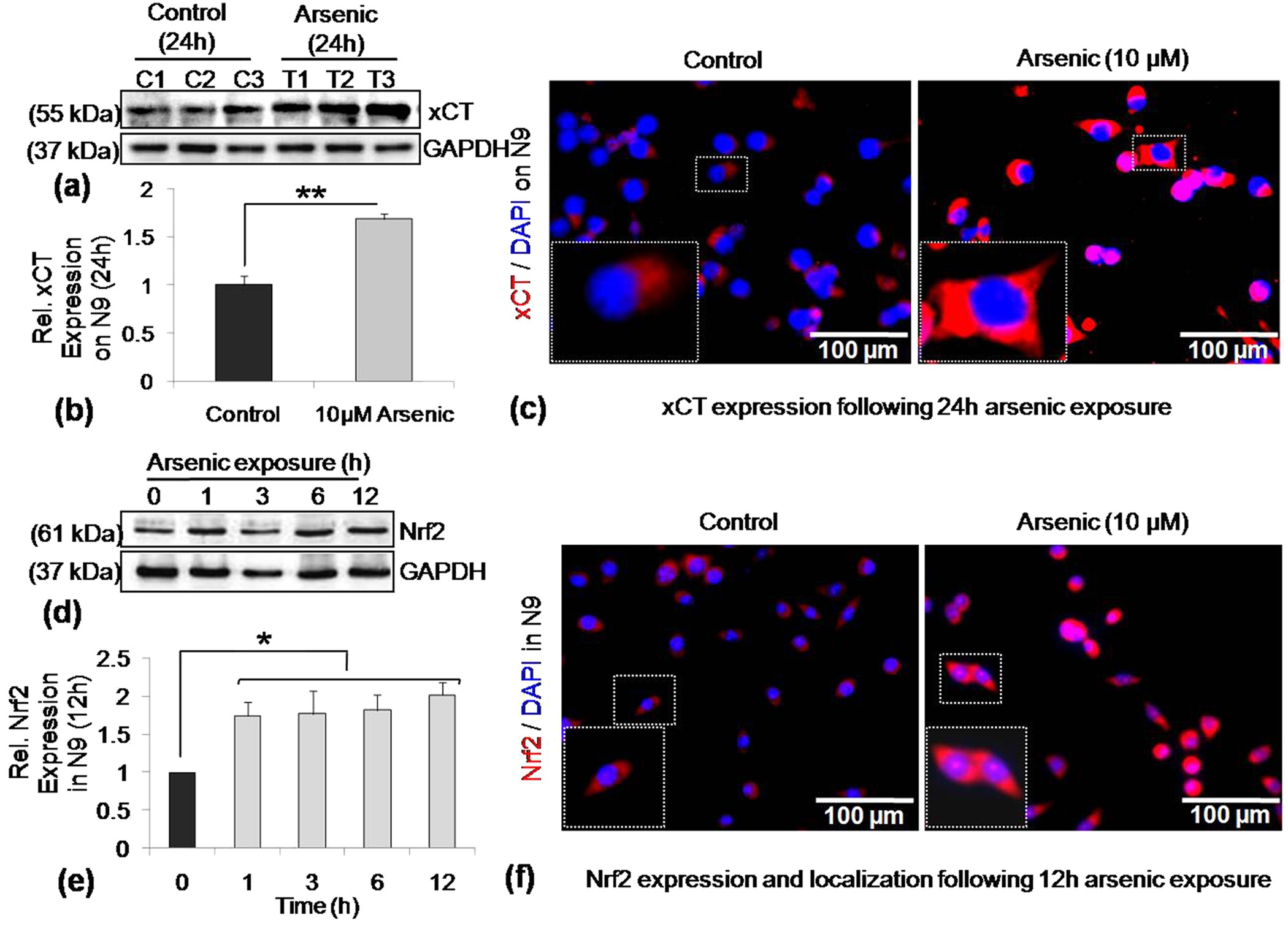
Figure 5

Effect of SA exposure on xCT and its regulatory molecule, Nrf2 in N9 cells.
Western blot analysis detected significantly increased expression (1.7 fold) of xCT following 24 h SA (10 μM) exposure. (a) Representative western blot of xCT, (b) Densitometric analysis of xCT expression, (c) Representative photomicrograph (40X) of immunostained xCT. N9 cells were harvested following exposure of SA for different periods (0, 1, 3, 6 and 12 h), lysed and subjected to SDS-PAGE and probed with Nrf2 antibody. SA exposure increased the Nrf2 level at 1 h and maintained 1.7–1.9 fold higher expression level until 12 h of incubation. (d) Representative western blot of Nrf2, (e) Densitometric analysis of Nrf2 expression, (f) Representative photomicrograph (40X) of immunostained Nrf2 (Red) following 12 h SA exposure. Data shown in bar graphs represents Mean ± SE (Standard Error) of three-four independent experiments. ‘p’ denotes level of significance in comparison to control, *p < 0.05 or **p < 0.01.