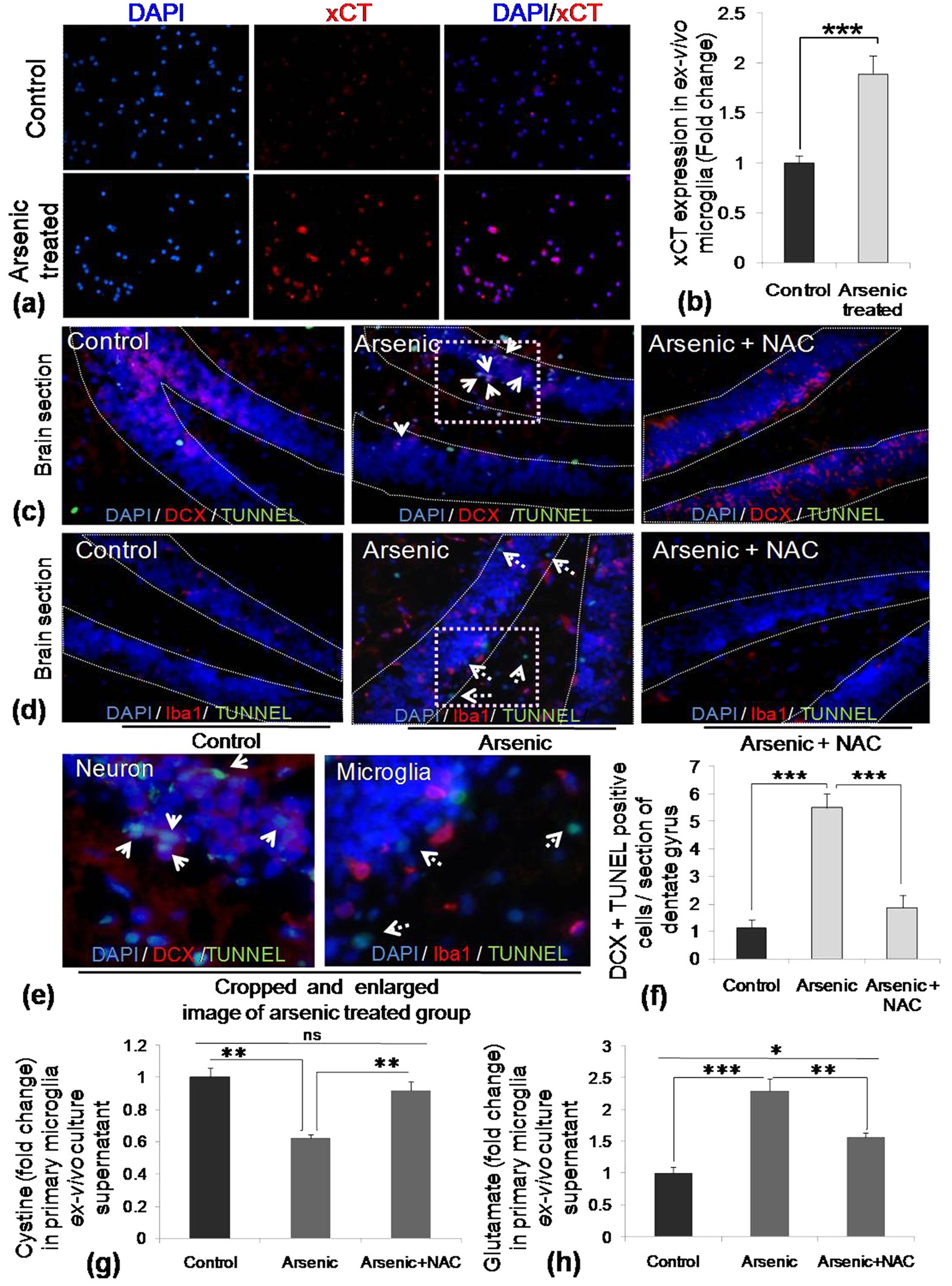
Figure 7

Effect of in-vivo SA exposure and NAC supplementation on viability of neurons and microglia in dentate gyrus of developing brain.
Pregnant Balb/c mice (2 pregnant mice for each group) were exposed to 0.38 mg/kg body wt of SA, one set of SA exposed female were co treated intraperitoneally with NAC (10 mg/kg body wt) every alternate day starting from Gestational day (GD) 0 until weaning of the pups (PND 22–25). Animals were sacrificed and brain tissue processed for ex-vivo microglia culture and cryo-sectioning. Effect of in-vivo SA exposure xCT expression in microglia and microglia induced alteration in cystine/glutamate level. Primary microglia seeded on glass cover slips and immunostained with xCT antibody. (a) representative photomicrograph, (b) quantitative data of xCT expression. (c) Co-immunofluorescence staining DCX and TUNEL revealed more apoptotic DCX positive cells in SA exposed pups compared to control and arsenic + NAC treated pups brain sections (DCX positive apoptotic cells: arrow heads). (d) Immunofluorescence staining with Iba1 showed increased microglia number following SA exposure than control and arsenic + NAC treated brain sections. TUNEL immunofluorescence was visible in SA exposed Iba1 stained slides but none were merged with Iba1. (e) Sections of arsenic treated groups were cropped and enlarged to show the overlapping of TUNEL with DCX and Iba1. Photomicrographs were taken at 40X. (f) Quantitative analysis of TUNEL assay in brain cryosections were represented as DCX/TUNEL positive cells per section showing significant increase in arsenic exposed group as compared to control and arsenic + NAC group. To check alteration in cystine/glutamate level, Primary microglia were cultured from control and treated pups followed for 18 h. Culture supernatant collected and measured for cystine and glutamate (g) Cystine level decreased in SA-exposed group whereas NAC treatment restored the level near to control value. (h) On the other hand, glutamate level increased following SA exposure and NAC treatment brought down the Glutamate level significantly. N = 4 pups (2 from each of two pregnant female of each treatment group). ‘p’ denotes level of significance in comparison to control, *p < 0.05, **p < 0.01, ***p < 0.001, ns: non significant.