Figure 1

Defects in vessel formation in post-natal retinas of amotL1ec−/ec− mice.
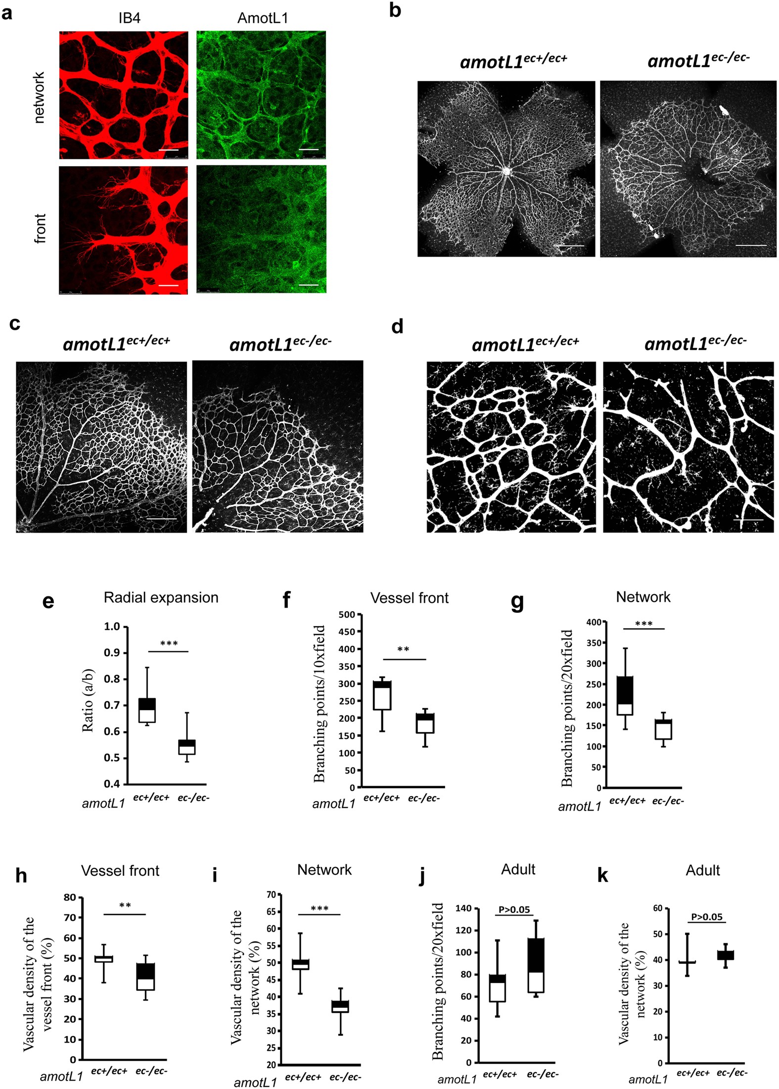
(a) Whole-mount immunofluorescence (IF) staining of wild-type mouse retina at postnatal day 6 (P6). Blood vessels were visualized with isolectin B4 (IB4, in red) and AmotL1 using rabbit anti-AmotL1 polyclonal antibodies (in green). The upper panels display the central blood vessels network and the lower panels are derived from the front of the expanding vasculature. (b–d) Whole-mount IF staining of amotL1ec+/ec+ and amotL1ec−/ec− mouse retinas at post-natal day 6 (P6). Blood vessels were visualized with IB4 lectin staining. (e) Radial vessel expansion was quantified by the ratio of vessel length divided by the length of the retina as measured from the optic nerve. (f,g) Bar diagrams show quantification of branch points at the vessel front or in the vessel network. (h,i) Bar diagrams show quantification of vascular densities at the vessel front or in the vessel network. (j,k) Quantification of branching points and vascular density in retinas from adult animals after genetic deletions was induced in the adult stage. **P < 0.005; ***P < 0.001. Size bars are (a and d) 50 μm. (b) 1 mm. (c) 100 μm.