Figure 2
From: The Microbiome of Aseptically Collected Human Breast Tissue in Benign and Malignant Disease

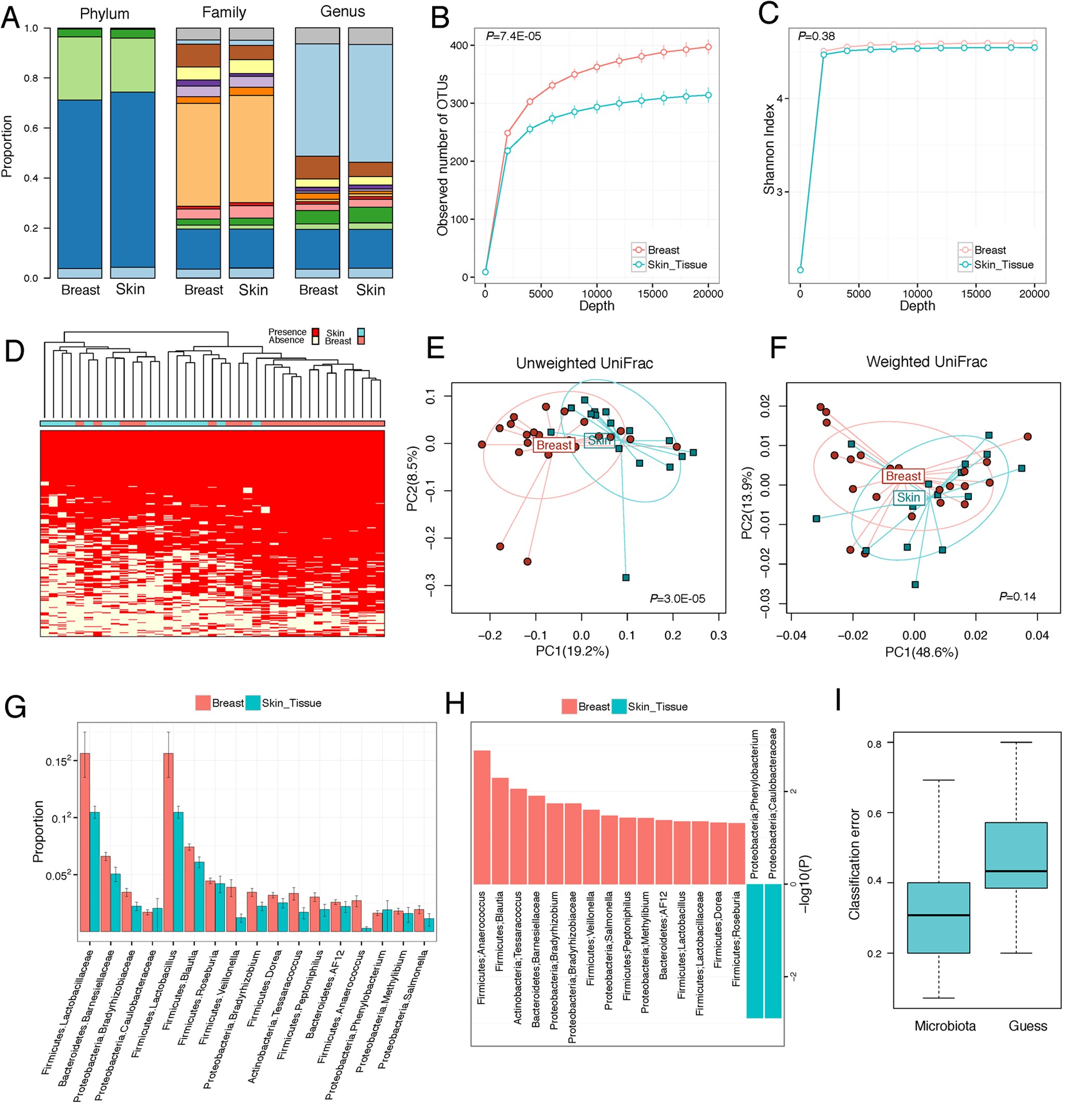
The microbiota of breast tissue is distinct from skin tissue in rare bacterial lineages.
(A) Barplots of the taxonomic profiles of the breast and skin tissue microbiota at phylum, family and genus level for taxa with a relative abundance >0.5%. (B,C) Rarefaction curves compare the two alpha-diversity measures (observed OTU number (B) and Shannon index (C)) between the two tissue types. (D) Heat map shows the OTU presence and absence of all the tissue samples (column: samples, row: OTUs). The hierarchical clustering (top) is built based on the Euclidean distance of the OTU presence/absence profiles with a complete linkage. (E,F) Ordination plots show the clustering pattern of the two tissue samples based on unweighted (E) and weighted (F) UniFrac distance. (G,H) Differential taxa between breast and skin tissue microbiota based on a permutation test. Taxa with a nominal p value < 0.05 at the family and genus level are shown with their mean abundances in each tissue type (G) and their significance (H). Error bars represent standard error of the mean. (I) Boxplot compares classification error between a microbiota-based predictor (Left: Microbiota) and a predictor solely based on the majority class in the training set (Right: Guess). Random forest based on genus-level abundance is used to build the predictive model and 100 bootstrap samples are used for assessing the classification error.