Figure 3
From: The Microbiome of Aseptically Collected Human Breast Tissue in Benign and Malignant Disease

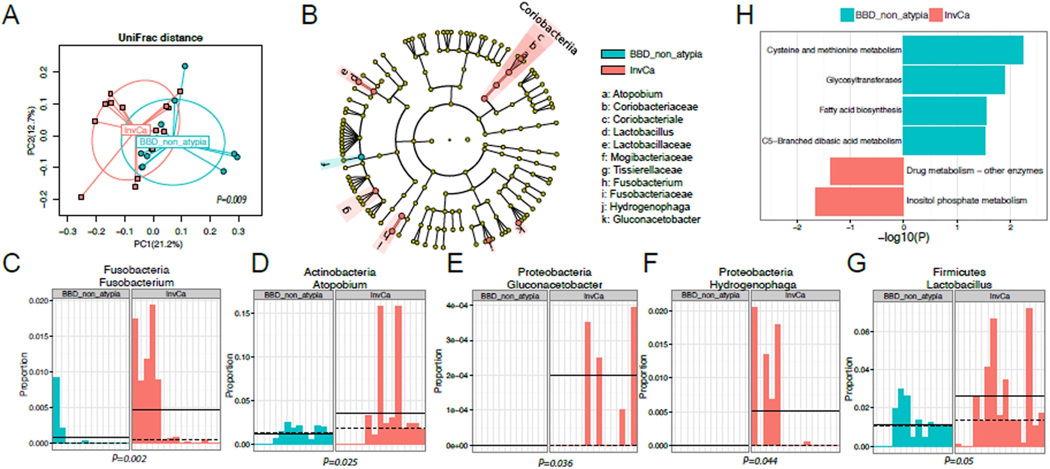
The microbiota of breast tissue adjacent to invasive cancer is distinguishable from that adjacent to benign disease (BBD-non-atypia).
(A) Ordination plot based on unweighted UniFrac distance shows the clustering pattern of the breast tissue microbiota between the two disease states. (B) Differential taxa between the breast tissue microbiota of malignant and benign states based on a permutation test. Taxa with a nominal p value < 0.05 are highlighted on the cladogram with red and blue indicating increase and decrease in invasive cancer respectively. (C–G) Barplots show the abundances of the five differential genera between the two disease states. Each bar represents a sample. (H) The differential KEGG pathways with a nominal p value < 0.05 between the microbiota of the two states as revealed by PIRCRUSt analysis.