Figure 1
From: Angelman syndrome-derived neurons display late onset of paternal UBE3A silencing

Generation of AS_∆3 iPSCs.
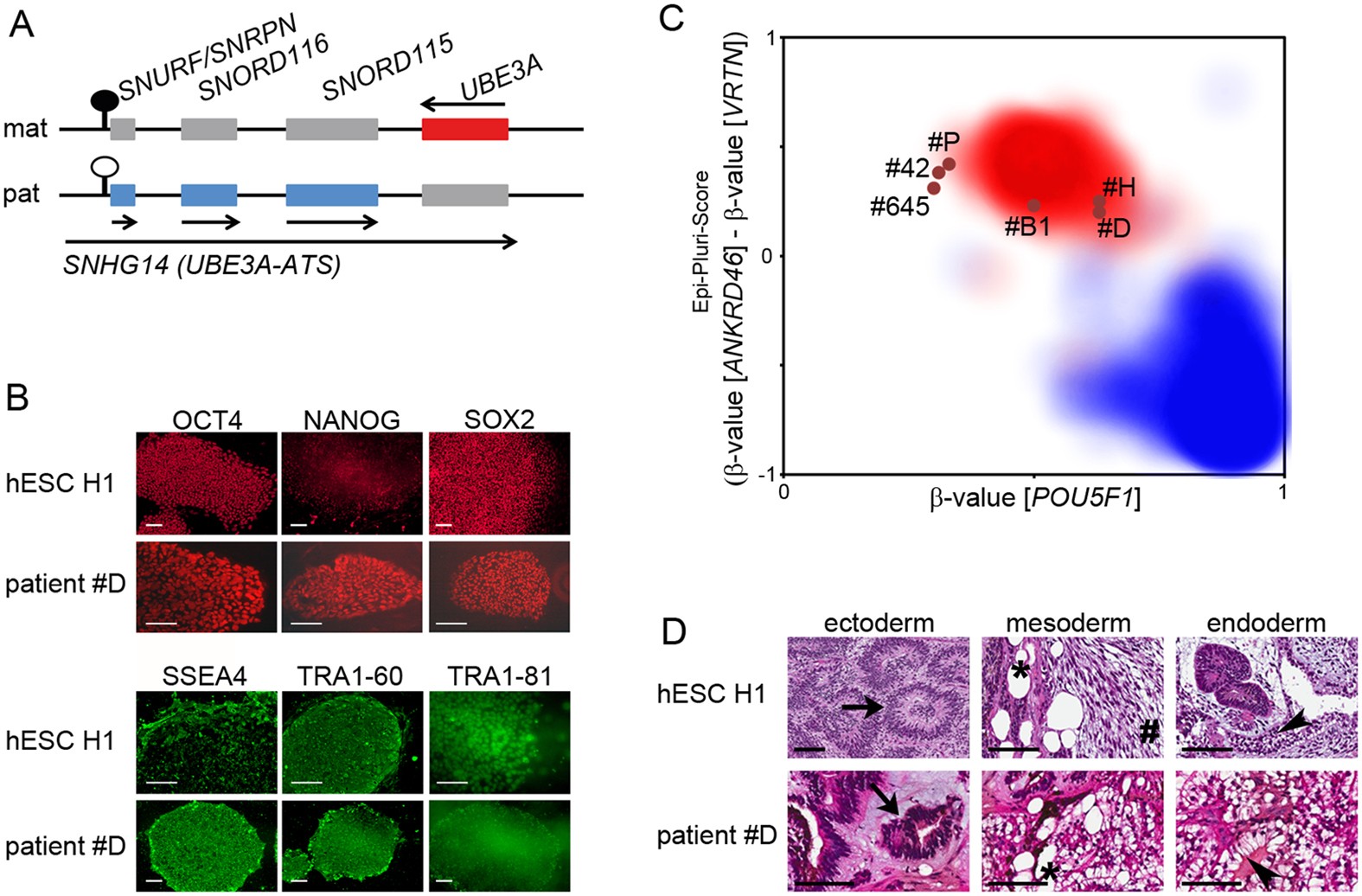
(A) Schematic and simplified representation of the Prader-Willi/Angelman syndrome locus and its expression status in the brain. Red: maternally expressed genes, blue: paternally expressed genes, grey: non-expressed genes. Lollipop indicates the DMR (black: methylated, white: not methylated). Arrows indicate direction of expression. Scheme is not drawn to scale. (B) Immunofluorescence for nuclear (red) and surface (green) antigens showing expression of pluripotency-associated proteins in patient #D and hESC H1 as a reference. Scale bars indicate 100 μm. (C) Epi-Pluri-Score analysis of generated iPSCs. Clouds represent areas of reference pluripotent (red) or somatic (blue) cells. The six iPSC clones analyzed are shown as dots localizing to the pluripotent area. (D) H&E stained histology of immature teratomas formed by hESC H1 and patient #D. Derivatives of all three germ layers can be identified: neuroectodermal rosettes (arrow); mesodermal loose immature mesenchyme (hash) and fat cells (asterisk) and endodermal glandular tissue with clear and goblet cells (arrowhead). Scale bars indicate 100 μm.