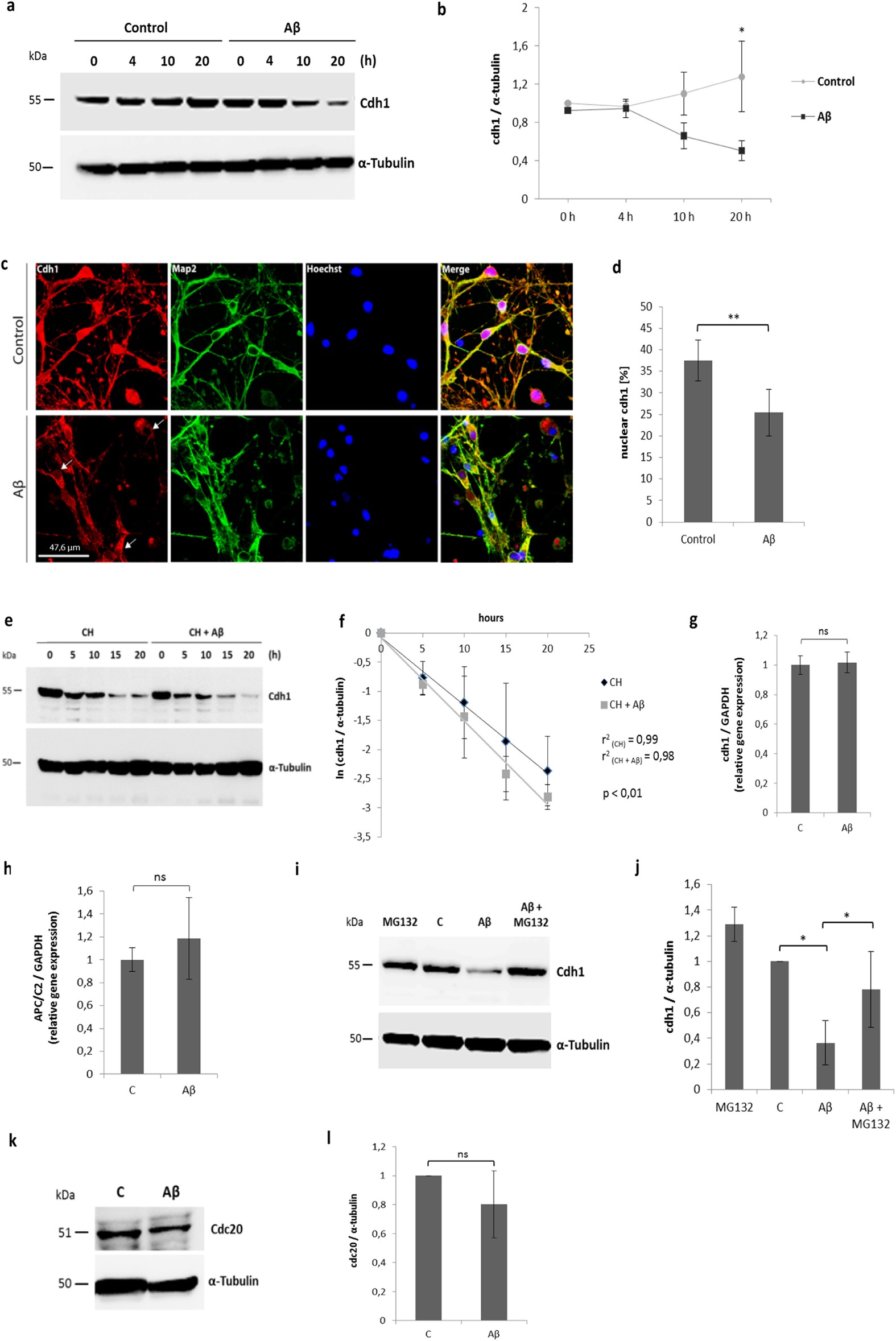
Figure 1

Cdh1 decreases upon Aβ treatment in neurons.
(a) Representative Western blot image of cdh1 after different time points in control conditions or with Aβ treatment. (b) Blots of three independent experiments were quantified by densitometry and normalized against α-tubulin; the mean values ± SD are shown and are statistically significant after 20 h of treatment (p < 0,05). (c) Confocal microscope analysis of neurons shows cdh1 (red), neuronal marker map2 (green) and nuclei stain with hoechst (blue). Representative images of three independent experiments show a decrease of cdh1 in nuclei (indicated by arrows). (d) Mean values ± SD of nuclear cdh1 are shown in the histogram (p < 0,01). (e) Representative Western blot image of cdh1 at different time points after treatment with cycloheximide (CH) or CH + Aβ. (f) Blots of three independent experiments were quantified by densitometry and normalized against α-tubulin; the mean values ± SD are indicated. The standard errors of the slopes are: SE (C) = 0,0056; SE (Aβ) = 0,0098. The r square coefficients are indicated in the figure. The results are statistically significant (p < 0,01). (g,h) Mean values ± SD of mRNA levels of cdh1 and APC/C2 normalized against GAPDH in control conditions or with Aβ treatment for 24 h are shown. (i) Representative Western blot image of cdh1 protein in neurons upon treatment with MG132, in control conditions, with Aβ treatment or with Aβ + MG132. (j) Blots of three independent experiments were quantified by densitometry and normalized against α-tubulin; the mean values ± SD are indicated (p < 0,05; p < 0,05). (k) Western blot image of cdc20 after 24 hours in control conditions or with Aβ treatment in neurons. (l) Blots of three independent experiments were quantified by densitometry and normalized against α-tubulin; the mean value ± SD is shown.