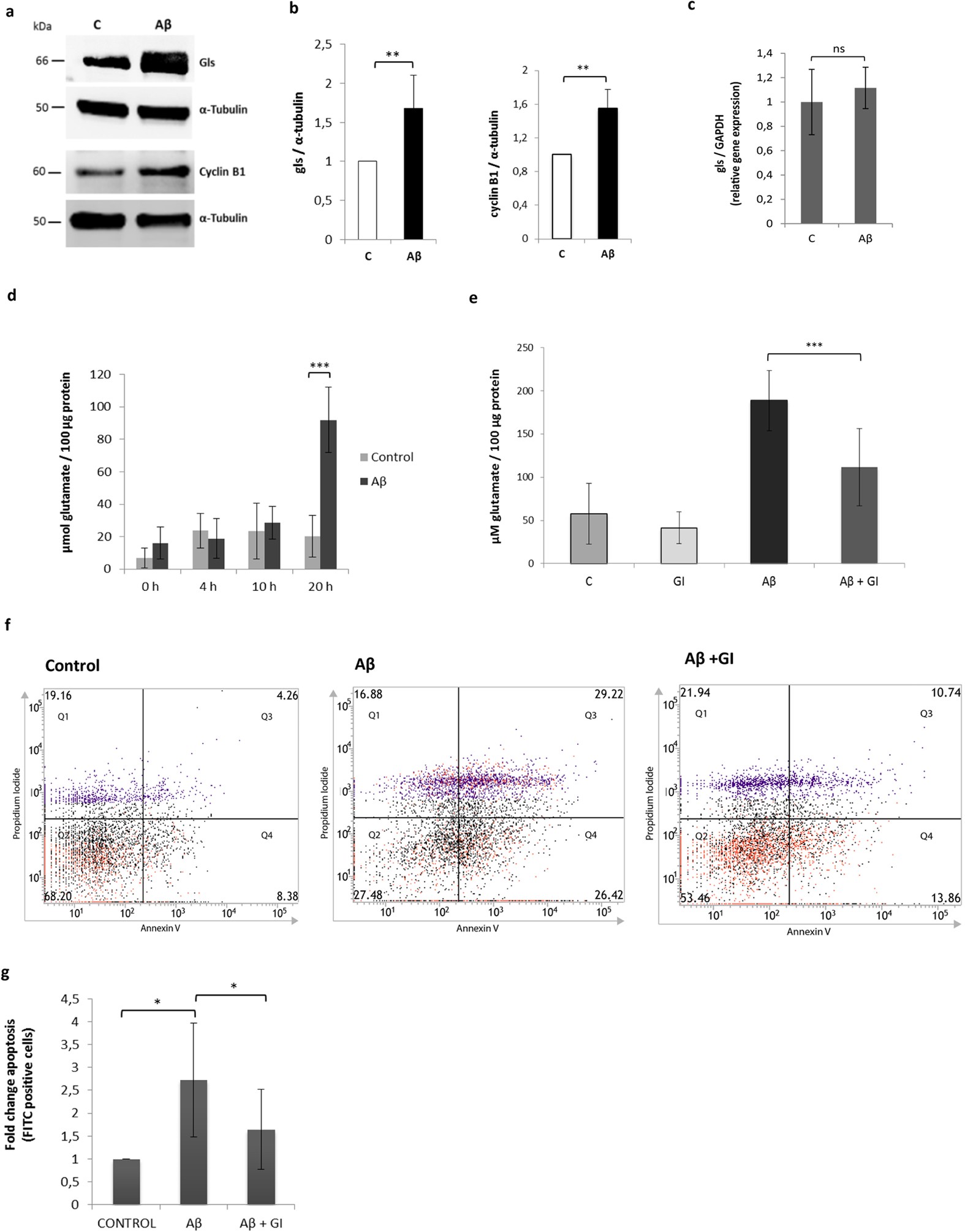
Figure 2

Glutaminase (gls) increases upon Aβ treatment causing elevated glutamate levels and apoptosis.
(a) Western blot analysis of cyclin B1 and glutaminase after incubation with Aβ for 20 h compared to control conditions. (b) Blots of three independent experiments were quantified by densitometry and normalized against α-tubulin; the mean values ± SD are shown (p < 0,01; p < 0,01). (c) Mean values ± SD of mRNA levels of glutaminase normalized to GAPDH in control conditions or with Aβ treatment for 20 h are shown. (d) Glutamate levels in control conditions or with Aβ for 0, 4, 10 or 20 h in the extracellular culture medium of neurons. Mean values ± SD of glutamate normalized to 100 μg protein of six independent experiments are shown (p < 0,001). (e) Mean values ± SD of glutamate normalized to 100 μg protein of six independent experiments after treatment with a glutaminase inhibitor (GI), Aβ or Aβ + GI, (p < 0,001) for 30 h are shown. (f) Representative assay of flow cytometry analysis for apoptosis of neurons under control conditions, treated with Aβ or Aβ + GI for 20 h. (g) Three independent experiments were quantified and fold change ± SD of apoptotic cells (Q3, Q4) is shown in the histogram (p < 0,05; p < 0,05).