Figure 4

Aβ-induced cdh1 decrease is mediated by Ca2+ and cdk5-p25.
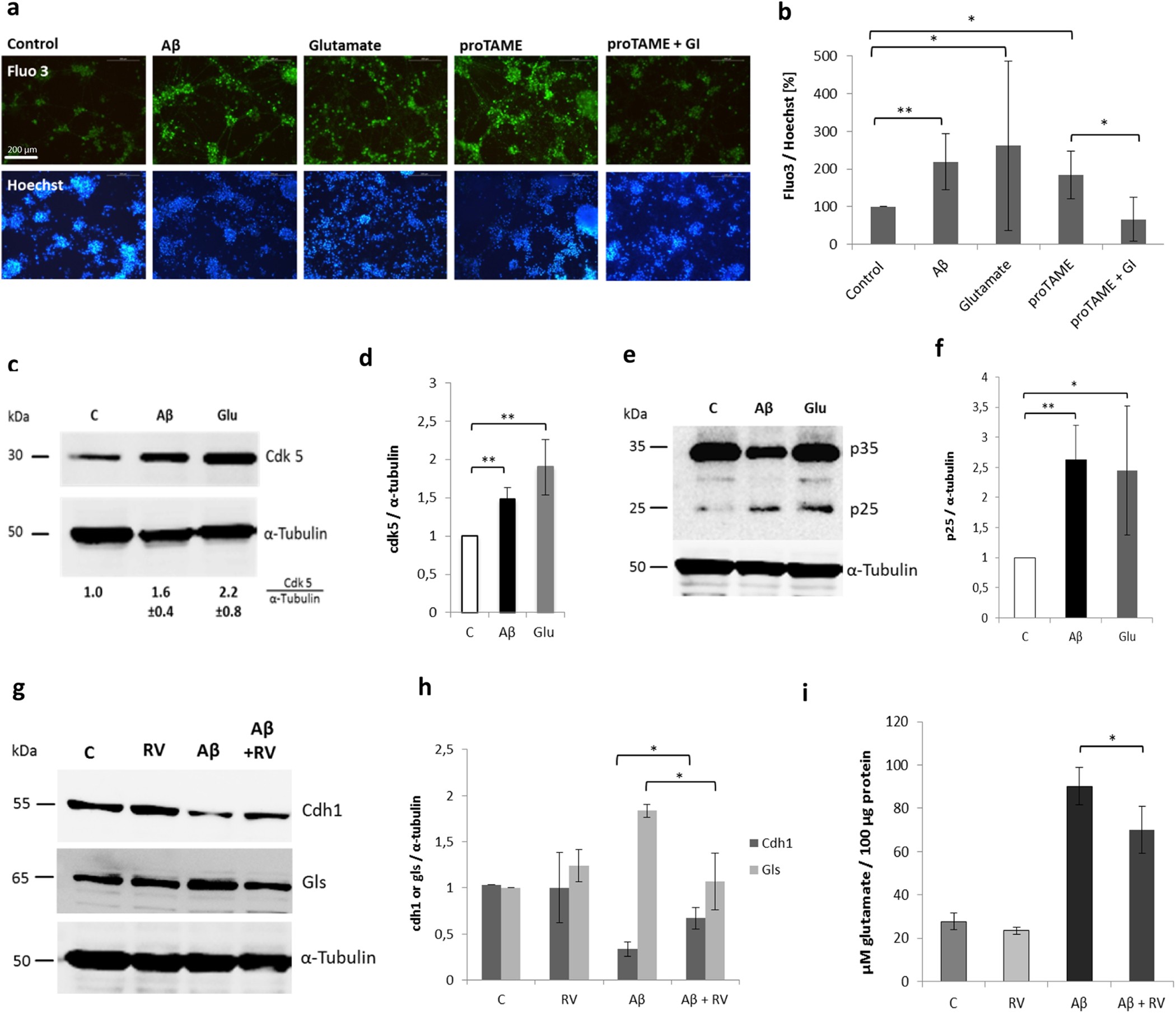
(a) Representative images of Ca2+ levels by Fluo4 in neurons upon different treatments C, Aβ (5 μM), glutamate (500 μM), proTAME (12 μM), proTAME (12 μM) + GI (100 μM) for 24 h. Ca2+ intensities (fluo4) were normalized to corresponding nuclei staining (Hoechst). The mean values ± SD from 10 images of each of three independent experiments are shown (p[C; Aβ] < 0,01; p[C; Glut] < 0,05; p[C; pT] < 0,05; p[pT; pT + GI] < 0,05). (c–f) Western blots show cdk5 or p25/p35 in neurons under control conditions, with Aβ or glutamate treatment. Blots of three independent experiments were quantified by densitometry and normalized against α-tubulin levels. The mean values ± SD are indicated of cdk5 (p < 0,01, p < 0,01) and p25 (p < 0,01, p < 0,05). (g) Western blot image shows cdh1 and glutaminase (gls) in neurons under control conditions, treated with roscovitine (RV) (15 μM), Aβ (5 μM) or Aβ + RV for 20 h. (h) Blots were quantified by densitometry and normalized against α-tubulin levels. The mean values ± SD of three independent experiments are shown (p < 0,05; p < 0,05). (i) Glutamate measurement in extracellular medium of neurons under different treatments (as in d). Mean values ± SD of three independent experiments are shown (p < 0,05).