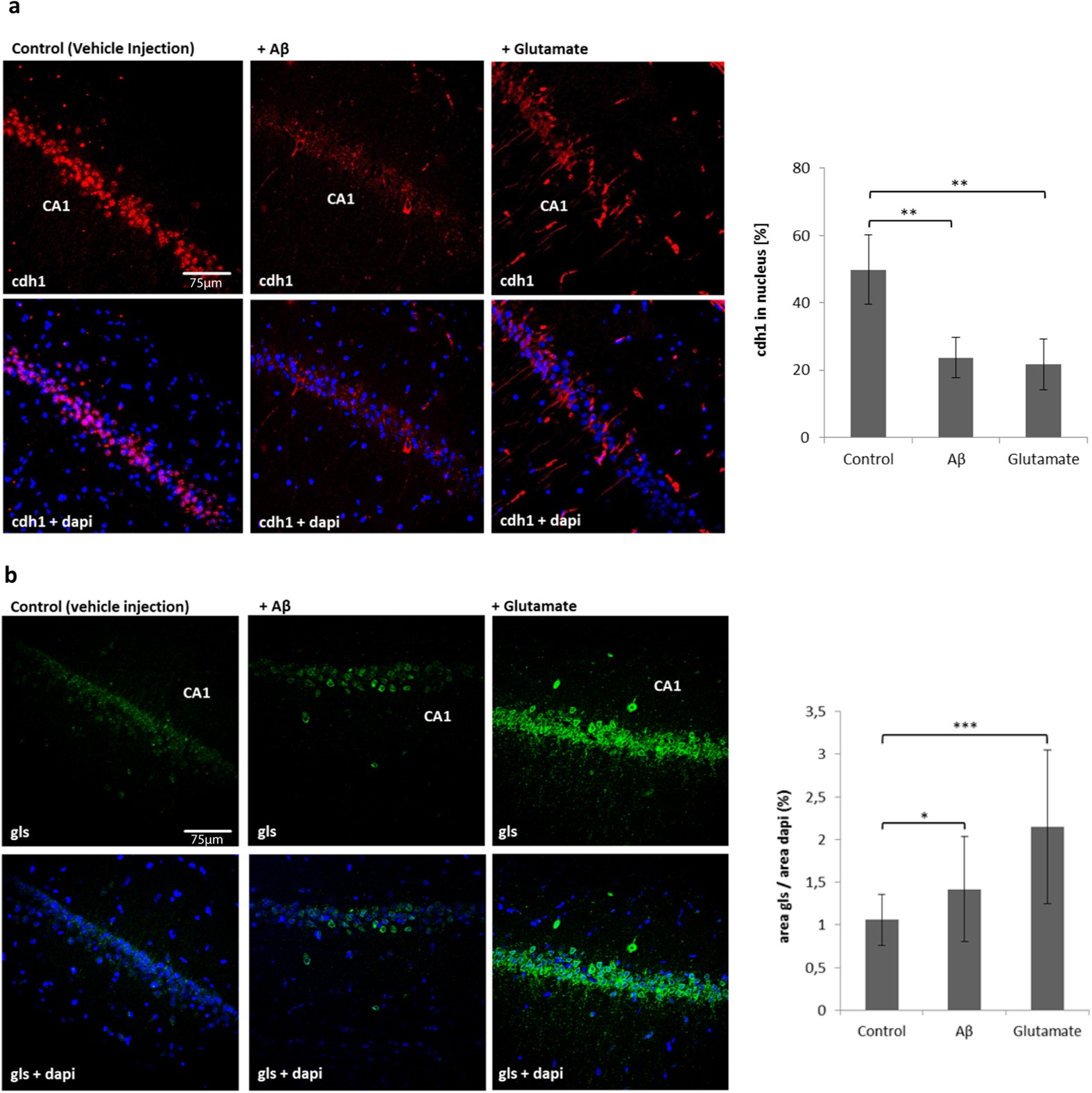
Figure 6

Cdh1 and glutaminase in hippocampal CA1 brain slices (40 μm) after microinjection of Aβ or glutamate.
(a) Representative images of cdh1 and nucleus (dapi) stained hippocampal slices show a nuclear export of cdh1 when treated with Aβ or glutamate compared to vehicle injection. Results are shown as mean ± SD of images of three independent experiments (3 animals were used for each treatment (C, Aβ and glutamate); within each group 3 series (triplicates) were analysed); percentage of nuclear cdh1 (p[C; Aβ] < 0,01; p[C;Glut] < 0,01) is shown. (b) Representative images of glutaminase (gls) and nucleus (dapi) stained hippocampal slices show that glutaminase levels increase upon treatment with Aβ or glutamate. Results are shown as mean ± SD of three independent experiments (3 animals were used for each treatment (C, Aβ and glutamate); within each group 2 series (duplicates) were analysed) glutaminase area normalized to dapi area (p[C; Aβ] < 0,05; p[C; Glut] < 0,001).