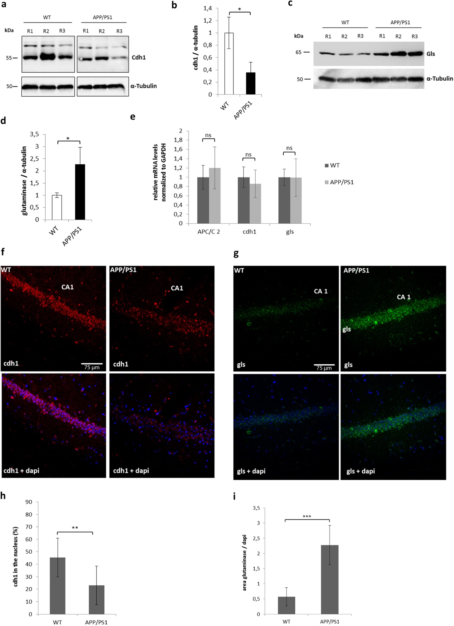
Figure 7

Cdh1 and glutaminase are altered in APP/PS1 mice.
(a–d) Western blot analysis of cdh1 and glutaminase (gls) protein levels measured in homogenates of mouse cerebral cortex of 3 wild type (WT) and 3 transgenic APP/PS1 mice [images of cdh1 bands are from the same blot]. Cdh1 and gls were quantified by densitometry and normalized against α-tubulin levels, mean ± SD of three independent samples are shown in the histogram. (e) Mean values ± SD of mRNA levels of APC/C2, cdh1 and glutaminase normalized to GAPDH in cortex homogenates of WT and APP/PS1 mice are shown. (f–g) Representative images of cdh1 and nucleus (dapi) stained hippocampal slices of each 3 WT and 3 APP/PS1 mice (3 series per animal were analysed). Results are show as mean ± SD of percentage of nuclear cdh1 (p < 0,01). (h–i) Representative images of gls and nucleus (dapi) stained hippocampal slices of each 3 WT and APP/PS1 animals (2 series per animal were analysed). Results are shown as mean ± SD of glutaminase area normalized to dapi area (p < 0,001).