Figure 1
From: Fetal Bovine Serum RNA Interferes with the Cell Culture derived Extracellular RNA

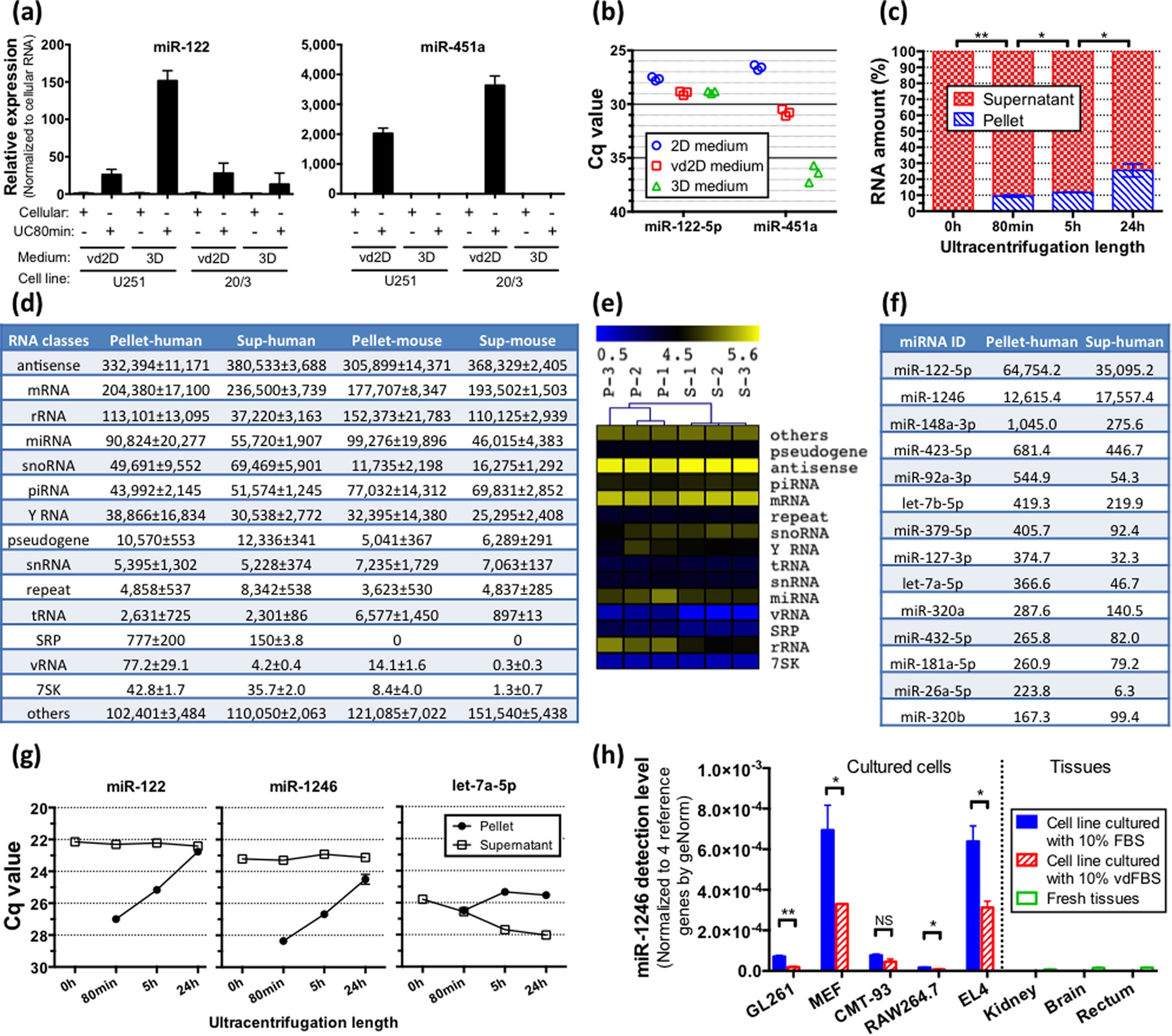
FBS-derived RNA interferes with RNA analysis of exRNA and cellular RNA.
(a) qRT-PCR analysis of 20/3 and U251 glioma cellular and EV-associated exRNA demonstrates that miR-122 and miR-451a are highly enriched in EVs when the cells are cultured with FBS (2D media). miR-451a is not detected in exRNA of cells cultured in the serum-free 3D medium. N = 3 cells per group. (b) miR-122 and miR-451a levels were determined in fresh media, including 2D medium containing 10% FBS, vd2D medium containing 10% FBS pre-spun for 24 h and serum-free 3D medium. Low Cq values correspond to high levels of the miRNA. N = 3 media aliquots. (c) Percent of total RNA isolated from FBS pelleted and supernatant fractions after UC for 80 min, 5 hr, or 24 hr. N = 3 FBS aliquots per group with two-tailed t-test. (d) RNA-seq analysis shows RNA composition of FBS pellets or supernatants (24 hr UC). The reads were mapped to either human or mouse genomes and the data is shown as mean ± SEM RPM. N = 3 FBS aliquots. (e) Pearson clustering analysis of logarithm-transformed data based on major RNA composition shows separation of three supernatant samples (denoted as S) from three pellet samples (denoted as P). (f) The most abundant miRNAs in FBS pellet and supernatant fractions (24 h UC), as detected by RNA-seq. Of note, miR-451 was not sequenced from the NEBNext small RNA libraries. (g) The levels of selected miRNAs in FBS pellets and supernatants were determined by qRT-PCR. N = 3 FBS aliquots per group. (h) Bovine and primate-specific miR-1246 is detected by qRT-PCR in mouse cultured cells but not mouse tissues. N = 3 cells or tissue slices per group. *p < 0.05; **p < 0.01; NS, not significant. All bars represent mean ± SEM in the figure.