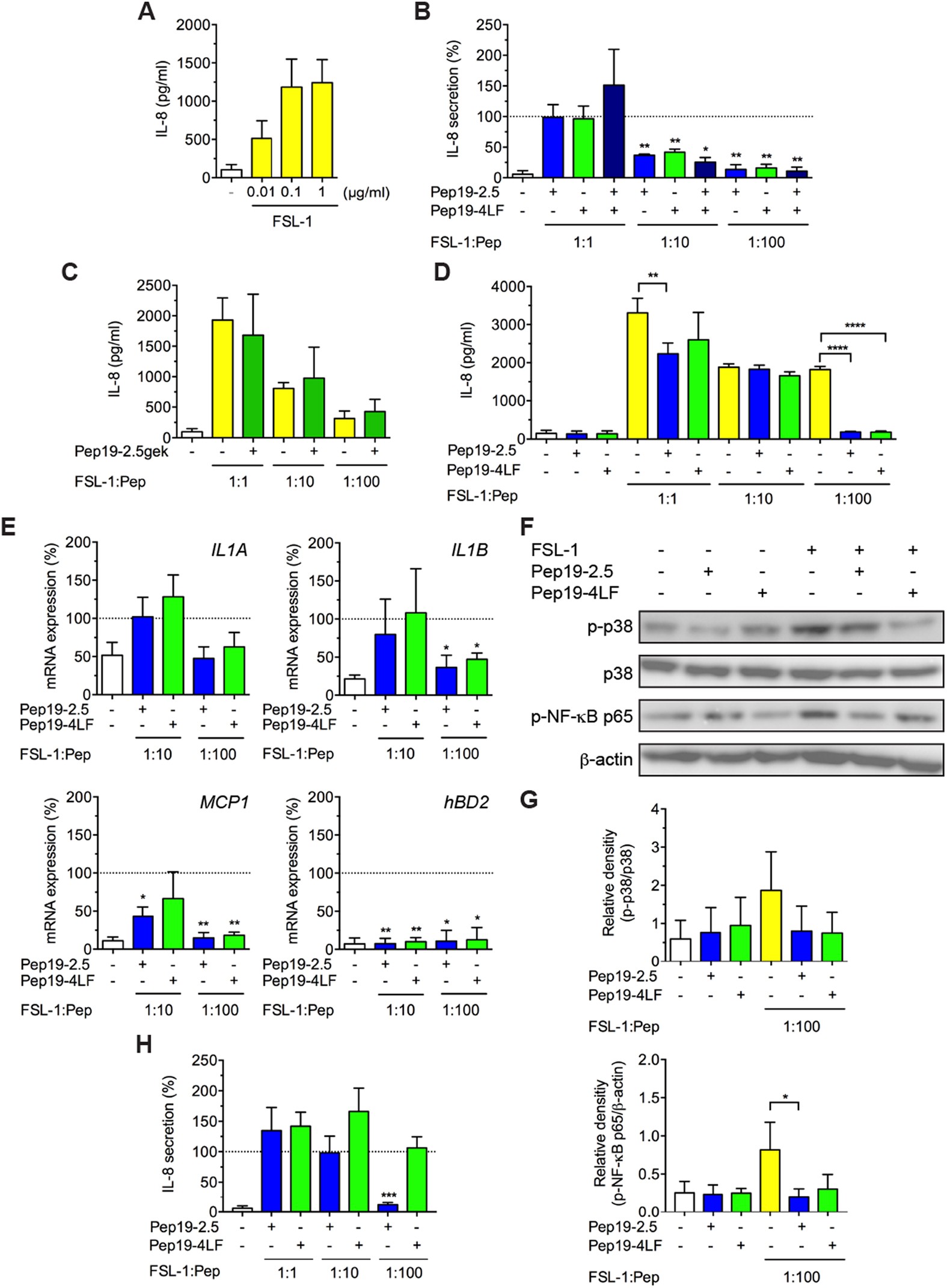
Figure 2

SALPs protect against FSL-1-induced responses in keratinocytes and fibroblasts.
(A–C) Keratinocytes, (D) HaCaT cells and (H) fibroblasts were stimulated with FSL-1 in the presence or absence of the peptides and additionally (D) only peptides in the absence of FSL-1. After 24 h, supernatants were collected and IL-8 secretion was quantified by ELISA. Data are mean + SD. (A) (n = 6-8). (B,C,H) (n = 3) *p ≤ 0.05, **p ≤ 0.01, ****p ≤ 0.001, one-sample t test. (D) (n = 3). **p ≤ 0.01, ****p ≤ 0.001, one-way ANOVA followed by Bonferroni posttest in comparison with FSL-1-treated cells in the absence of the peptides. (E) Primary keratinocytes were stimulated with 0.01 or 0.1 μg/ml FSL-1 in the presence or absence of 1 μg/ml Pep19-2.5 or Pep19-4LF for 4 h and gene expression of IL1A, IL1B, MCP1 and hBD2 was determined by qPCR. mRNA expression values were normalised to YWHAZ. Data are mean + SD (n = 3). *p ≤ 0.05, **p ≤ 0.01, one-sample t test. (B,E,H) Data were normalised to FSL-1-treated cells in the absence of the peptides (100%). (F) Keratinocytes were stimulated with FSL-1 (0. 01 μg/ml) in the presence or absence of the peptides (1 μg/ml) or with peptides alone (1 μg/ml) for 30 min and phospho-p38 MAPK and phospho-NF-κB p65 were detected by Western blot analysis. Pictures are representative of three independent experiments. (G) Bar graphs obtained by densitometric analysis of western blot data. Mean + SD (n = 3). *p ≤ 0.05, one-way ANOVA followed by Bonferroni posttest.