Figure 5

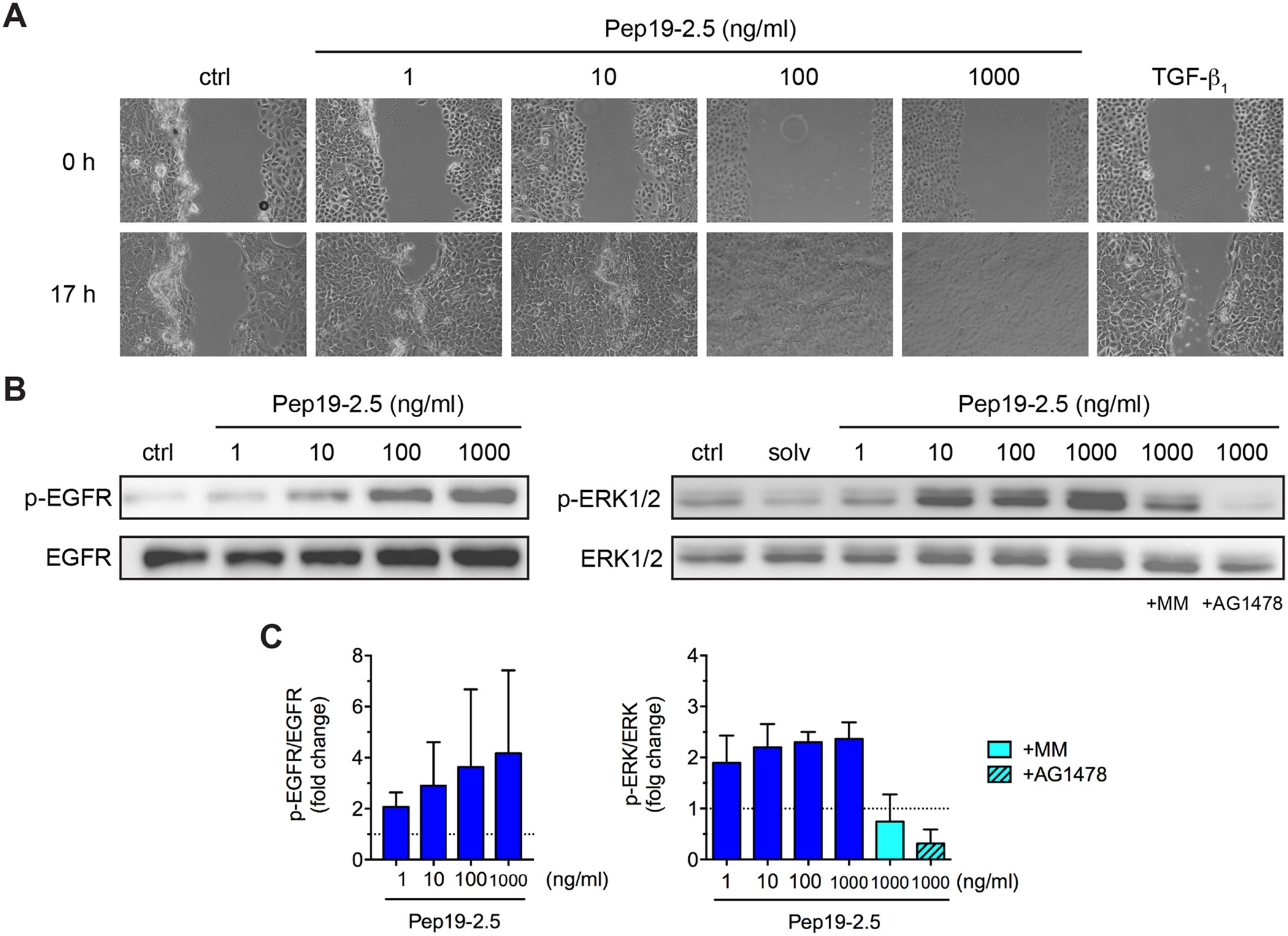
Pep19-2.5 promotes migration of primary human keratinocytes and metalloprotease/EGFR-dependent ERK1/2 activation.
(A) Keratinocytes were scratched and stimulated with Pep19-2.5. TGF-β1 (1 ng/ml) served as positive control. Images were taken directly after scratching (0 h) and after 17 h and are representative of three independent experiments. (B,C) Keratinocytes were pretreated with marimastat (10 μM) or AG1478 (50 nM) and subsequently stimulated with Pep19-2.5 for 15 min. DMSO (0.1%, v/v) was used as solvent control. Expression of phospho-EGFR and phospho-ERK1/2 was detected by Western blot analysis. (B) Blots are representative of three independent experiments. (C) Bar graphs obtained by densitometric analysis of western blot data. Data are normalised to control (assigned as 1.0). Mean + SD (n = 3).