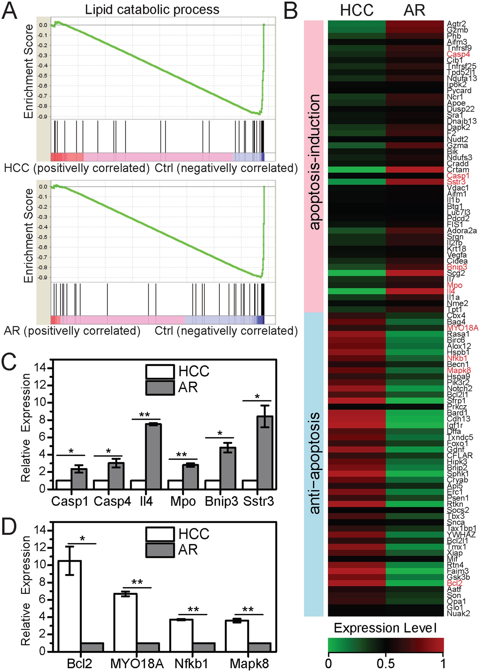
Figure 2

Distinct expression change patterns of genes related to lipid catabolic process and apoptosis in response to AFB1 exposure.
(A) Genes in lipid catabolic process are up-regulated in both the HCC sample and the AR sample compared to the control sample (p-value < 0.001, Enrichment Score = 0.82). (B) Anti-apoptosis genes are highly expressed in the HCC sample, whereas apoptosis-induction genes are highly expressed in the AR sample. (C) qPCR results confirm significantly increased expression level of selected apoptosis-induction genes in the AR sample (*p-value < 0.05, **p-value < 0.01, Student’s t-test). (D) qPCR results confirm significantly increased expression level of selected anti-apoptosis genes in the HCC sample (*p-value < 0.05, **p-value < 0.01, Student’s t-test).