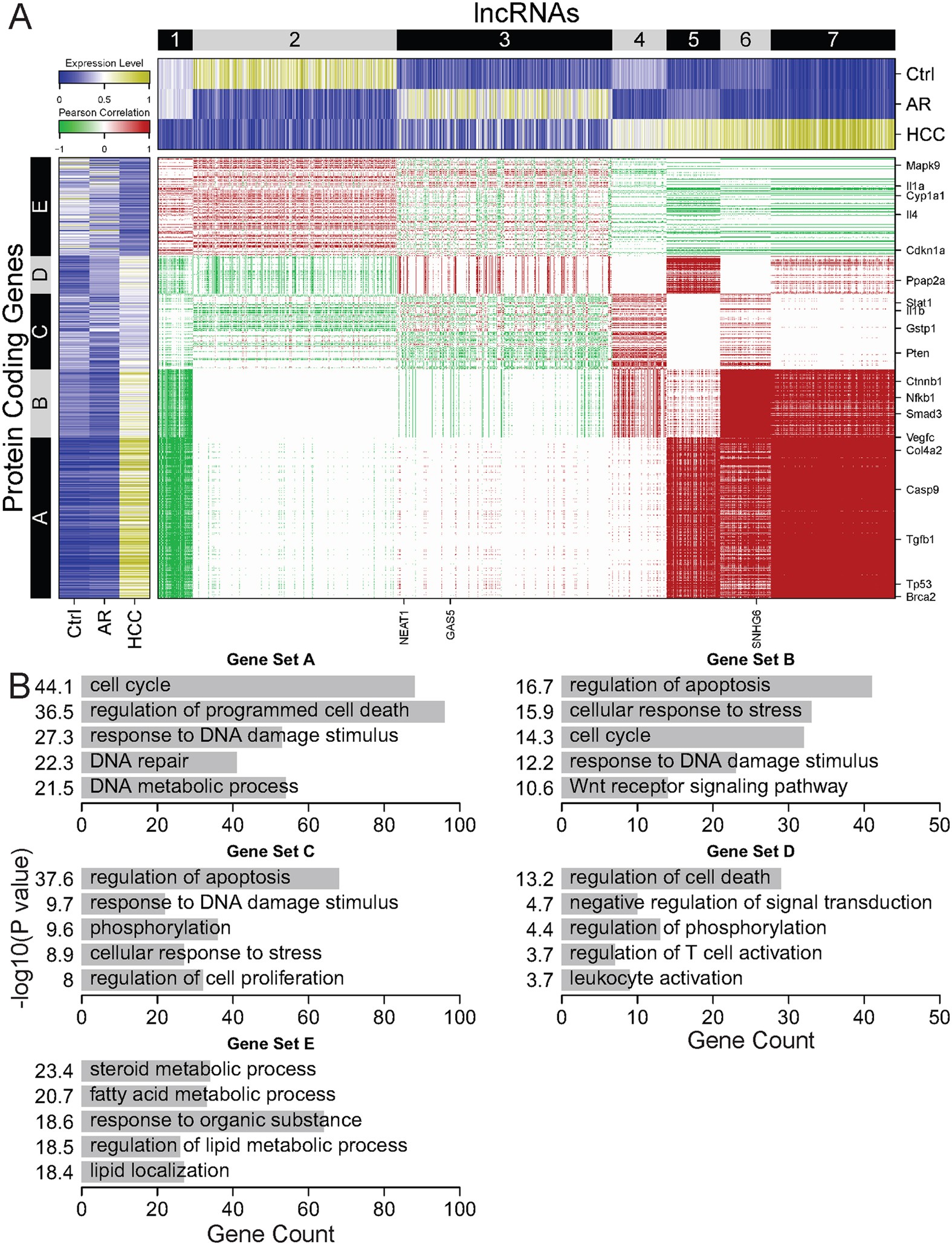
Figure 4

Correlation patterns of expression profiles of protein-coding genes and lncRNAs.
(A) The heatmap in the central panel shows the expression-based correlation matrix of 4511 lncRNAs (columns) and functional gene sets (rows) derived from gene set enrichment analysis. Red: positive correlation, white: no correlation, green: negative correlation. The heatmap in the top panel shows the expression level of lncRNAs in the three samples. The heatmap in the left panel shows the expression level of protein-coding genes in the three samples. Olive: high, white: intermediate, navy: low. (B) Biological process GO terms for which the five gene sets in (A) are enriched.