Figure 3
From: Synthesis and mechanisms of action of novel harmine derivatives as potential antitumor agents

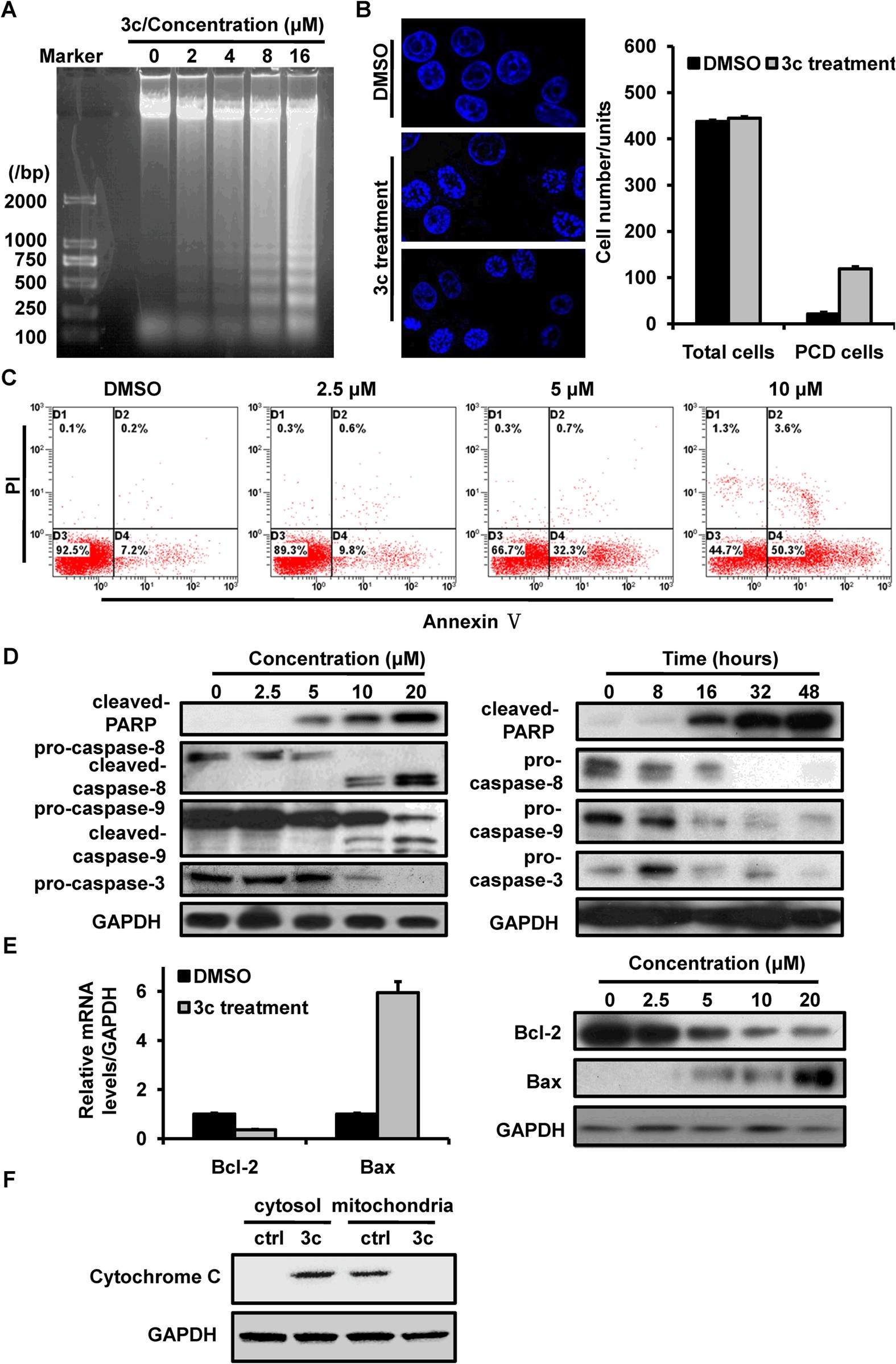
Compound 3c induced cell apoptotic pathway in HCT116 cells.
(A) DNA fragmentation assay of cell apoptosis in HCT116 cells treated with the indicated concentration of compound 3c for 24 h. (B) Confocal microscopy of HCT116 cells treated with 8 μM of compound 3c. The non-treated and treated cells were stained with DAPI and observed by confocal microscopy (left panel). The right panel showed the statistics of apoptotic cells in several random fields of the staining images. (*P < 0.05 versus DMSO control) (C) HCT116 cells were treated with the indicated concentration of compound 3c for 24 h and subjected into flow cytometry analysis. (D) HCT116 cells were treated with the indicated concentration of compound 3c for 24 h (left panel) or with the indicated time at the concentration of 8 μM (right panel). The levels of apoptotsis-associated proteins, including PARP, caspase-8, caspase-9 and caspase-3 were detected by western blotting analysis. (E) The mRNA (left panel) and protein (right panel) alteration of Bcl-2 and Bax in HCT116 cells treated with 8 μM of compound 3c. (F) The levels of Cytochrome C in cytosol and mitochondria. HCT116 cells were treated with 8 μM of compound 3c for 24 h and the cytosolic and mitochondria proteins were isolated by density gradient centrifugation. GAPDH was used as an internal control. The data represents the means ± SDs.