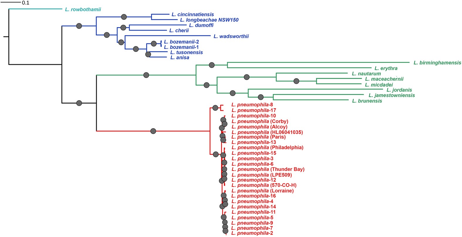
Figure 1

Whole genome phylogeny of all Legionella species.
Whole genome nucleotide phylogeny of Legionella species. The tree was constructed using maximum likelihood approach with the RAxML method and the concatenated progressiveMAUVE alignment of 759,392 nucleotides of the 1140 protein-coding core genes. The protein phylogenetic tree as well as the tree inferred by ClonalFrame also showed the same topology. Clade 1 is shown in red, Clade 2 in green, Clade 3 in blue and Clade 4 (with a single isolate; L. rowbothamii) in cyan. The circles on the branches indicate branches with >90 bootstrap estimates out of a total of 100 generated to reconstruct the internal branches of the phylogeny.