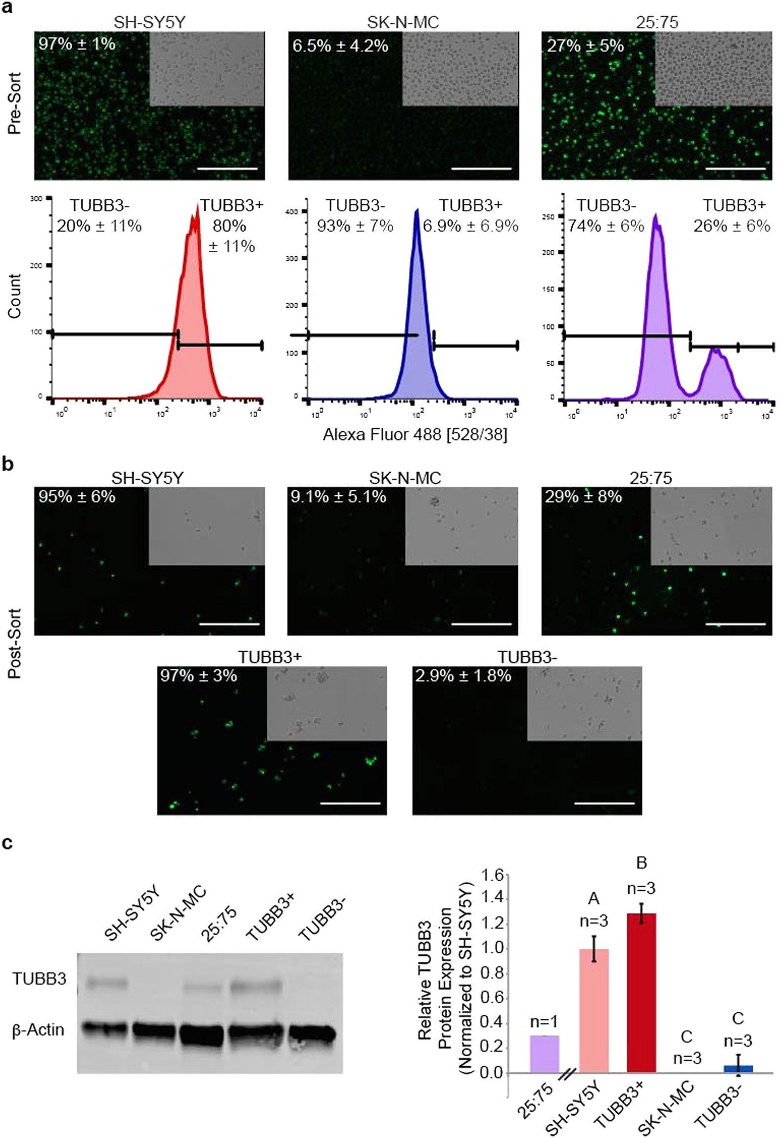
Figure 2: Cell line controlled ratio sorts and subsequent WBs support validity of method to enrich for cell subpopulations.
From: Protein characterization of intracellular target-sorted, formalin-fixed cell subpopulations

(a) Representative cell populations pre-FACS and histograms collected during FACS. Ab-labeled, TUBB3+ (green) population quantified. (b) Representative images of post-FACS, collected cell populations. (c) Representative WB of post-FACS, collected cell populations for TUBB3 expression. Densitometry-based quantification of TUBB3-positive expression from three, independent experiments (mean ± s.d.). One-way ANOVA was performed to determine significance among all control and enrichment groups (unlike letters are significantly different from each other, P < 0.04). Scale bars, 200 μm.