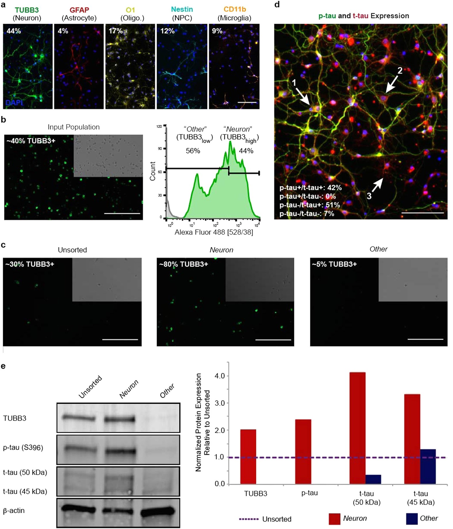
Figure 4: Heterogeneity found in neonatal rat brain cells underlines importance of subpopulation identification and enrichment for more useful/accurate protein characterization.
From: Protein characterization of intracellular target-sorted, formalin-fixed cell subpopulations

(a) Representative images of primary, neonatal, rat brain cells cultured in 2D. Cell nuclei are labeled with DAPI (blue). Scale bar, 100 μm. (b) Representative image of TUBB3-immunostained, unsorted cells in suspension prior to enrichment and subsequent distribution of TUBB3-associated fluorescence levels (green). Scale bar, 200 μm. (c) Representative images of post-FACS, collected cells. TUBB3 (green) population was quantified. Scale bars, 200 μm. (d) IF images of primary neonatal rat brain cells cultured in 2D. P-tau (green), t-tau (red), and DAPI (blue) populations were quantified. Identification of cell types was based on tau expression and morphology. (1) Neuron; (2) Astrocyte; (3) Oligodendrocyte. Scale bar, 100 μm. (e) WB and quantification of post-FACS, collected cells.